繁体中文
政务邮箱
无障碍浏览
长者版
湖南省
个人服务
法人服务
便民服务
中介超市
统一支付
好差评
阳光政务
请选择旗舰店
当前:
前往
政务旗舰店
本级部门旗舰店
首页
个人服务
法人服务
便民服务
中介超市
统一支付
好差评
阳光政务
社会保障卡居民服务主题“一件事”
全面推进社会保障卡在人社服务、交通出行、旅游观光、文化体验、就医购药、政务服务、工会福利、生活服务等八大民生服务领域的应用。一卡在手,助您畅享便捷服务,保障您的权益与安全!
立即办理
办事指南
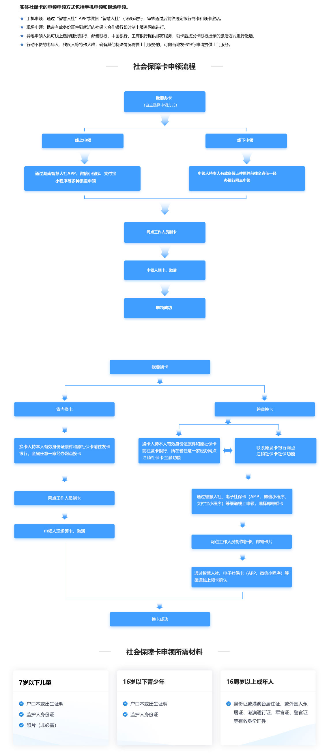
实体社保卡申领办事指南
返回
社会保障卡居民服务
云闪付APP
(电子社保卡湖南省居民服务“一卡通”专区)
“湘易办”APP
“智慧人社”APP
“智慧人社”
微信公众号
请选择办事地区
湖南省
高校毕业生基层就业岗位补贴申领
查看指南
在线办理
湖南省
长沙市
衡阳市
株洲市
湘潭市
邵阳市
岳阳市
常德市
张家界市
益阳市
郴州市
永州市
怀化市
娄底市
湘西自治州
办理地点
请选择乡镇
请选择企业类型
请选择办理地点
请选择乡镇
请选择企业类型
提示信息
您可以线上办理以下事项:
您是否需要继续申请?
暂不办理
继续办理
未完成事项提醒
系统检测到您存在未完成的办件申请,是否前往继续办理?
取消
湖南省
{{items.orgShowName}}
{{items.orgShowName}}
{{items.orgShowName}}
{{items.orgShowName}}
{{implementationList.sxmc}}
查看指南