一、事项名称:我要开营利性民办幼儿园
二、服务对象:企业法人、社会组织法人、其他组织
三、联办事项:
(一) 市场主体设立登记;
(二) 实施中等及中等以下学历教育、学前教育、自学考试助学及其他文化教育培训的学校设立、变更和终止审批;
(三) 权限内建设项目环境影响报告表审批(或建设项目环境影响登记表备案 );
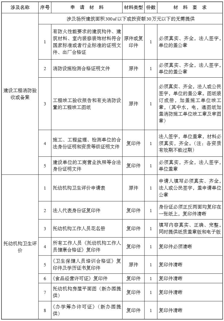
(四) 托幼机构卫生评价;
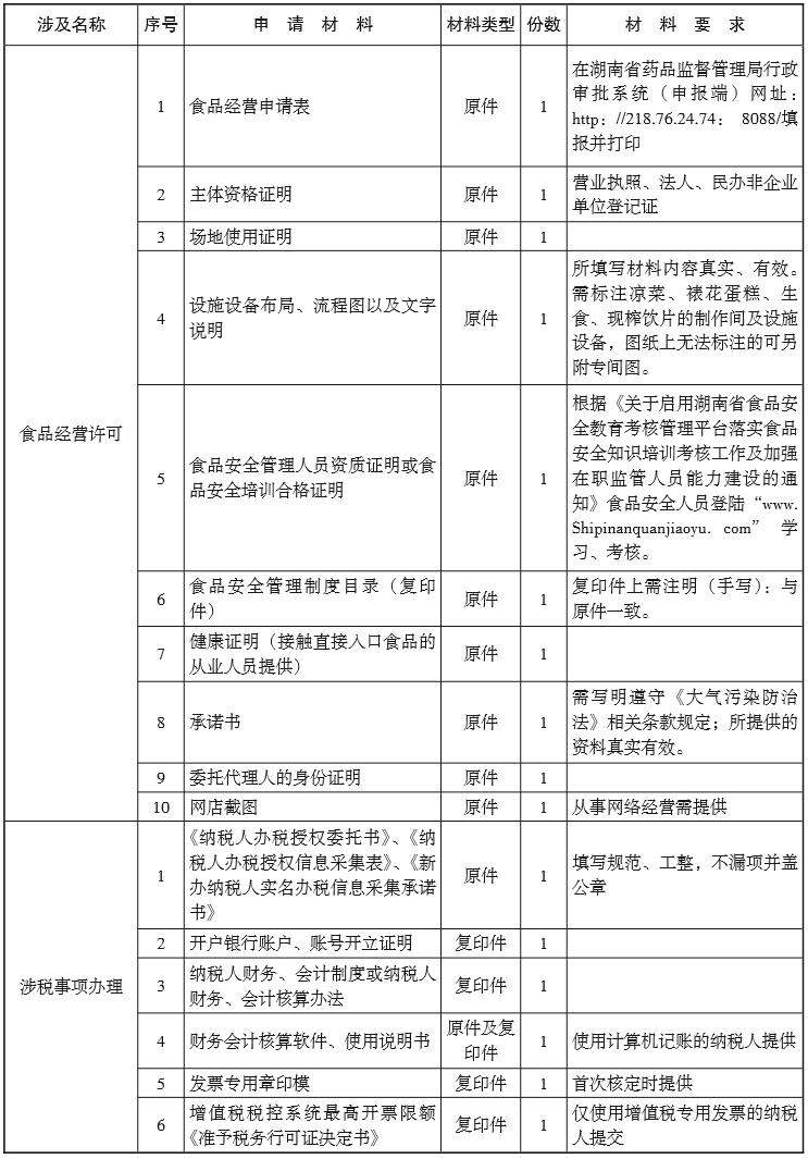
(五) 食品(含保健食品) 经营许可;
(六) 建设工程消防验收或备案 (备注:涉及场所建筑面积300㎡以下或投资额30 万元以下的无需办理);
(七) 涉税事项办理;
(八) 公章刻制备案。
四、申请条件:
1. 申请人必须是有经营能力的企业法人、社会组织法人、其他组织;
2. 有固定的经营场所。
五、材料清单:





六、办事流程图:

七、办理说明:
1. 市场主体设立登记:申请人先通过“登记注册身份验证APP”进行注册和实名验证。可进入湖南省市场监督管理局网站 (htp://amr.),在网站首页右侧扫描二维码即可下载“登记注册身份验证APP”,也可到登记窗口现场扫码下载“登记注册身份验证APP”。
2. 建设工程消防设计审查或备案:申请人直接登录湖南省施工图管理信息系统进行网上申 报。(http://218.77.58.140:8380/app/login.html)
3. 涉税事项办理:实名办税信息登记已实现全省通办。办税人员选择网上办理形式的,通 过湖南省电子税务局(https://etax.hunanchinatax.gov.cn) 提交实名办税信息登记申请后,系统直接分配至主管税务机关进行审核办理。单位法人、办税人员、财务人员如未在税务系统进行过 实名认证的,需本人 (法人、办税人员、财务人员) 在统一信用代码生成并推送到税务系统后, 进行实名认证。
4. 环境影响登记表备案:申请人登录衡阳市生态环境局官方网站 (http://sthjj.hengyang. gov.cn/),选择环境影响登记表备案系统点击注册,并按表格内容要求如实填报完成后点击上传, 然后自行下载打印加盖申请人企业公章自行保存。
八、审批时限:

九、受理地址及电话:



继续访问