一、事项名称:我要办建筑业资质企业(三级)
二、适用范围:在郴州市范围内新开办建筑业资质企业(三级)
三、联办事项:
(一)市场主体设立登记
(二)建筑业企业资质核准
(三)设置大型户外广告及在城市建筑物、设施上悬挂、张贴宣传品审批
(四)建设工程竣工验收消防备案
(五)涉税事项办理
(六)公章刻制备案
四、办理方式:
现场提交:郴州市政务服务中心及各区县政务服务中心“一件事一次办”综合窗口
网上提交入口:郴州市政务服务旗舰店—“一件事一次办”栏目
手机端提交入口:公众号郴州市政府门户网站—一次办结—“一件事一次办”栏目
五、办理时限:
承诺办理时限:21个工作日
六、收费标准及依据:不收费
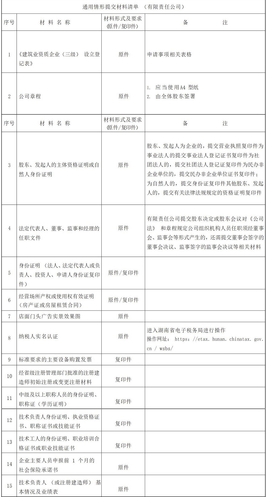
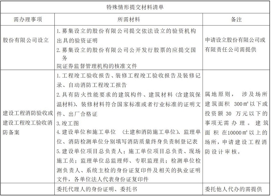
七、材料清单


八、办事流程图:

九、现场提交办公地点、电话、时间
郴州市政务服务中心
地址:郴州市苏仙区青年大道下白水村城投大厦2号栋市政务服务中心三楼
电话:0735—2877415
时间:夏季(5月1日—9月30日)9:00—12:00,14:30—17:30
冬季(10月1日—次年4月30日)9:00—12:00,14:00—17:00
北湖区政务服务中心
地址:郴州市北湖区骆仙西路2号北湖区政府大楼一楼
电话:0735—2167622,0735—2167617
时间:夏季(5月1日—9月30日)9:00—12:00,14:30—17:30
冬季(10月1日—次年4月30日) 9:00—12:00,14:00—17:00
苏仙区政务服务中心
地址:郴州市苏仙区观山洞街道郴县路177号苏仙区政务服务中心
电话:0735—2990800
时间:夏季(5月1日—9月30日)9:00—12:00,14:30—17:30
冬季(10月1日—次年4月30日)9:00—12:00,14:00—17:00
资兴市政务服务中心
地址:资兴市阳安路政务服务中心大楼
电话:0735—3326027
时间:夏季(5月1日—9月30日)9:00—12:00,14:30—17:30
冬季(10月1日—次年4月30日) 9:00—12:00,14:00—17:00
桂阳县政务服务中心
地址:桂阳县龙潭东路1号
电话:0735—4411136、0735—4411196
时间:(周一—周五)8:30—12:00,2:00—5:00
宜章县政务服务中心
地址:宜章县玉溪镇文明南路48号
电话:0735—3763388
时间:夏季(5月1日—9月30日)9:00—12:00,14:30—17:30
冬季(10月1日—次年4月30日)上午9:00—12:00,下午14:00—17:00
永兴县政务服务中心
地址:永兴县便江街道办永兴大道371号县政务服务中心
电话:0735—5569791
时间:全年9:00—12:00,14:00—17:00
临武县政务服务中心
地点:临武县沿江南路住建局大楼一楼
电话:0735—6321697
时间:夏季(5月1日—9月30日)8:00—12:00,15:00—18:00
冬季(10月1日—次年4月30日)8:00—12:00,14:30—17:30
汝城县政务服务中心
地址:汝城县九龙大道与东泉路交汇处为民服务2号楼
电话:0735—8232817
时间:夏季(5月1日—9月30日)9:00—12:00,14:30—17:30
冬季(10月1日—次年4月30日)9:00—12:00,14:00—17:00
桂东县政务服务中心
地址:桂东县沤江镇东城区桂东大道政务服务中心大楼
电话:0735—8628137
时间:全年9:00—12:00,14:00—17:00
安仁县政务服务中心
地址:安仁县八一东路行政中心政务服务中心一楼
电话:0735—5223053
时间:夏季(5月1日—9月30日)8:30—12:00,14:30—17:30
冬季(10月1日—次年4月30日)8:30—12:00,14:00—17:00
嘉禾县政务服务中心
地址:嘉禾县体育路13号政务服务中心
电话:0735—6627811
时间:全年8:30—12:00,14:00—17:00

继续访问