一、事项名称:我要开畜禽养殖场(不含野生动物)
二、服务对象:自然人、法人
三、联办事项:
(一)市场主体设立登记;
(二)动物防疫条件合格证核发
(三)设置大型户外广告及在城市建筑物、设施上悬挂、张贴宣传品审批(备注:办理户外广告的,需办此项);
(四)门店招牌设置管理(备注:办理门头招牌的,需办此项);
(五)权限内建设项目环境影响报告书审批(或建设项目环境影响登记表备案)
(六)建设工程消防验收或备案(备注:涉及场所建筑面积300㎡以下或投资额30万元以下的无需办理);
(七)项目备案
(八)畜禽养殖场、养殖小区备案
(九)涉税事项办理;
(十)公章刻制备案。
四、申请条件:
申请人必须是有经营能力的自然人、法人。
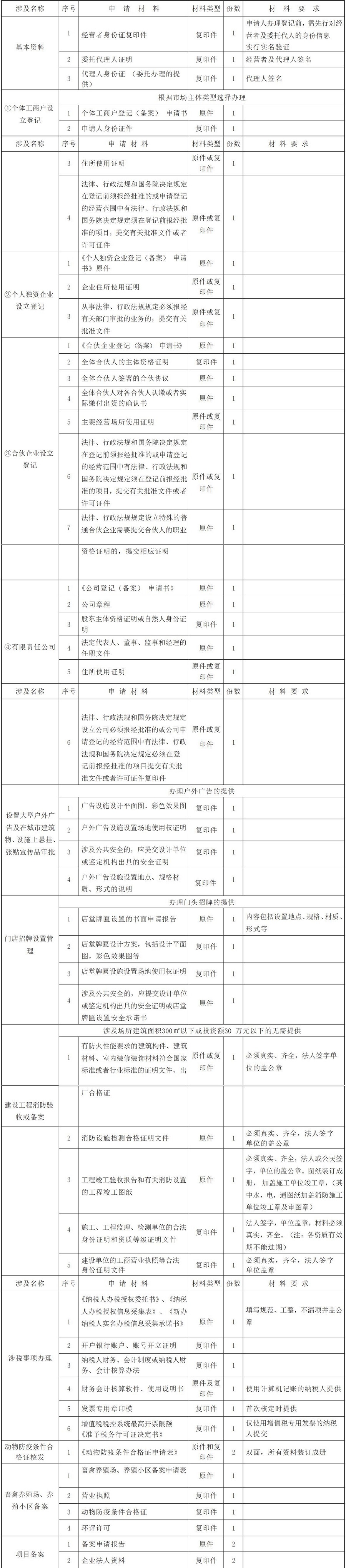
五、材料清单:

六、办事流程图:

七、办理说明:
1.市场主体设立登记:申请人先通过“登记注册身份验证APP”进行注册和实名验证。可进入湖南省市场监督管理局网站 (htp://amr.),在网站首页右侧扫描二维码即可下载“登记注册身份验证APP”,也可到登记窗口现场扫码下载“登记注册身份验证APP”。
2.建设工程消防设计审查或备案:申请人直接登录湖南省施工图管理信息系统进行网上申报。(http://218.77.58.140:8380/app/login.html)
3.涉税事项办理:实名办税信息登记已实现全省通办。办税人员选择网上办理形式的,通过湖南省电子税务局(https://etax.hunanchinatax.gov.cn) 提交实名办税信息登记申请后,系统直接分配至主管税务机关进行审核办理。单位法人、办税人员、财务人员如未在税务系统进行过 实名认证的,需本人(法人、办税人员、财务人员)在统一信用代码生成并推送到税务系统后,进行实名认证。
4.环境影响登记表备案:申请人登录衡阳市生态环境局官方网站 (http://sthjj.hengyang. gov.cn/),选择环境影响登记表备案系统点击注册,并按表格内容要求如实填报完成后点击上传, 然后自行下载打印加盖申请人企业公章自行保存。
5.公共场所卫生许可:为加强事中事后监管,申请人按照承诺书要求,在领证后60天内, 完善公共场所卫生的相关要求,如未履行承诺,将依法撤销卫生许可。
6.门店招牌设置管理:在综合窗口申请时只需提交电子版材料,纸质版在管理人员现场监管时提供。
八、审批时限:

九、受理地址及电话:


继续访问