一、事项名称:我要办保安服务公司
二、适用范围:在市中心城区 (岳阳楼区、岳阳经开区、南湖新区) 范围内新办保安服务公司。
三、受理窗口:
岳阳市政务服务中心一楼“一件事一次办”综合窗口。
四、审批决定机构:
市场监管、公安、税务等部门。
五、申请条件:
1.申请人必须是有经营能力的公民。
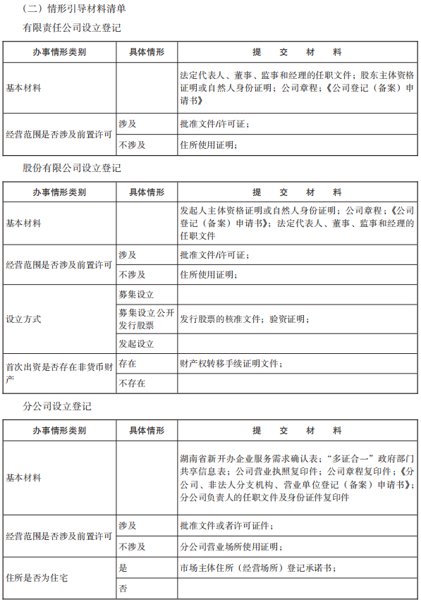
六、材料清单 (一单):







七、办事流程图:

八、办理说明 (一说明):
1. 按照国家实行企业登记身份信息管理要求,申请人办理登记前,需先行对股东(发起 人、投资人、合伙人、经营者)、法定代表人 (负责人、执行事务合伙人)、董事、监事、经理、指定代表或委托代理人、联络员、财务负责人的身份信息实行实名验证。
2. 申请人在一窗申请时可同时委托刻制公章,待公章刻制完成后补盖相关申请资料印章。
3. 实名办税信息登记已实现全省通办。办税人员选择网上办理形式的,通过湖南省电子税务局提交实名办税信息登记申请后,系统直接分配至主管税务机关进行审核办理。
4. 纳税人办理发票票种核定时,由税务机关出具给纳税人的《税务事项通知书》,在进行 税控设备发行时需要提供给税务机关。
5. 已纳入增值税小规模纳税人自行开具增值税专用发票试点范围的纳税人,可以不办理增 值税一般纳税人登记手续,经税务机关审批增值税专用发票最高开票限额后,领用增值税专用 发票。
6. 纳税人取得由服务单位开具的税控设备销售发票以及相关的技术维护费发票(首次购 买),可以按照发票票面的价税合计全额,抵减增值税税款,不足抵减的可结转下期继续抵减。
7. 首次领用发票的纳税人,既可以选择在税控服务单位(航天信息或百旺金赋) 现场购买,也可以选择网上购买。网上购买的可以通过税控服务单位门户网站或者微信公众号实现网 上购买。在税务机关的税控设备发行窗口发行税控设备后,才能申领发票。
8. 通过湖南省电子税务局 (https://etax.hunan.chinatax.gov.cn) 自行申领发票的纳税人,可选择通过邮寄、办税服务厅领取、办税自助终端领取三种方式取得发票,并通过开票软件自行 下载发票领用信息。
九、审批时限:
营业执照2 个工作日,保安服务公司设立许可18 个工作日,税务事项办理可即时办结。不符合相关情形,或涉及增值税专用发票 (增值税税控系统) 最高开票限额审批且最高开票限额十万元以上的最多需要20 个工作日。
全流程承诺时限:18 个工作日 (不含材料补正、申请人装修、现场踏勘不通过提出整改等时间)。
十、收费标准及依据:无
十一、办公地点和时间:
岳阳市岳阳楼区东茅岭路347 号市政务服务中心法定工作日
夏季(7 月1 日—9 月30 日):
上午9:00—12:00 下午13:30—17:30
冬季(10 月1 日—次年6 月30 日): 上午9:00—12:00
下午13:00—17:00
十二、咨询监督电话:
政务中心综合窗口:0730—8882286 营业执照业务咨询:0730—8882013
保安服务公司设立业务咨询:0730—8882218 税务业务咨询:12366
监督电话:12345 0730—8882111

继续访问