一、事项名称:我要办新生儿出生事项
二、服务对象:3 周岁以内新生儿
三、适用范围:市中心城区(岳阳楼区、岳阳经开区、南湖新区) 范围
四、套餐服务联办证照 (事项):
(一) 出生医学证明
(二) 户口登记
(三) 医疗保险参保登记及缴费
五、受理窗口:
岳阳市政务服务中心一楼“一件事一次办”综合窗口
六、审批决定机构:
市卫健委、市公安局、市医保局
七、申请条件:
通常情况为父母一方的户口在市中心城区(岳阳楼区、岳阳经开区、南湖新区) 范围。
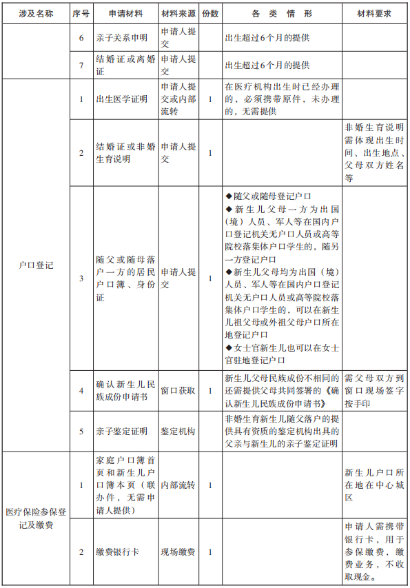
八、材料清单 (一单):


九、办事流程图:

十、办理说明 (一说明):
新生儿医保待遇享受说明:
(1) 新生儿自出生28 天之内缴费参保,从出生之日起即可享受城乡居民医疗保险待遇至当年12 月31 日;
(2) 新生儿自出生28 天之后到90 天之内缴费参保,即从缴费参保当天起享受城乡居民医疗保险待遇至当年12 月31 日;
(3) 新生儿出生超过90 天之后,按普通居民医保参保缴费标准 (个人缴费标准+政府补助) 一次性足额缴纳基本医疗保险费后,从参保缴费当天推迟90 天起享受城乡居民医疗保险待遇至当年12 月31 日。
十一、审批时限:
《出生医学证明》1 个工作日内,户口登记 (资料齐全) 1 个工作日内,医疗保险参保登记及缴费1 个工作日内
全流程承诺时限:1 个工作日
十二、收费标准及依据:
新生儿医保收费依据:220 元
《关于做好2019 年度城乡居民基本医疗保险参保缴费工作的通知》(湘人社发[2018]60 号)
十三、办公地点和时间:
岳阳市岳阳楼区东茅岭路347 号市政务服务中心一件事综合窗口法定工作日
夏季(7 月1 日—9 月30 日): 上午9:00—12:00
下午13:30—17:30
冬季(10 月1 日—次年6 月30 日): 上午9:00—12:00
下午13:00—17:00
十四、咨询监督电话:
政务中心综合窗口:0730—8882286
出生医学证明业务咨询:0730—8233813 户口业务咨询:0730—8823057
岳阳楼区医保业务咨询:0730—8250192 经开区医保业务咨询:0730—8727330 监督电话:12345 0730—8882111

继续访问