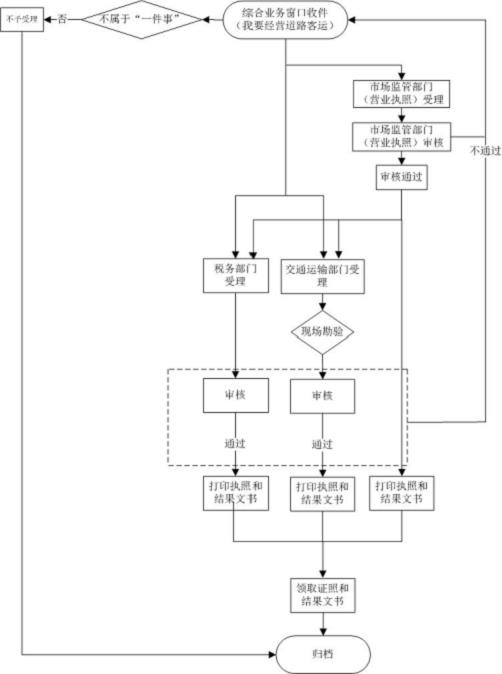
一、事项名称:“我要经营道路客运”
二、受理对象:法人、非法人经济组织、自然人
三、须办证照
(一)《营业执照》
(二)《道路运输经营许可证》
四、申请材料
除特别说明之外,材料均为一式一份。
(一)有限公司设立提交材料
1.《经营道路运输申请书(有限公司)》
2.全体股东签署的公司章程。
3.股东的主体资格证明或者自然人身份证件复印件身份证复印件。
4.董事、监事、经理和法定代表人的任职文件(股东会决议由股东签署,董事会决议由公司董事签字)及身份证件复印件。
5.住所使用证明。
(1)属于自有房产的,提交房屋产权证明;属于自有房产但未取得房屋产权证明的,提交县(市、区)政府房产管理部门、乡镇人民政府(街道办事处)、各类经济功能区管委会(如经济技术开发区、工业园区、科技园区管委会)或者居(村)委会等机构出具的场所证明。场所证明内容须包含场所的具体地址、权属主体以及出具机构同意该场所用于经营用途的意见。购买的商品房未取得房屋产权证明的,提交购房合同复印件及建筑工程竣工验收合格证明材料复印件。
(2)租赁(借用)房屋作为住所(经营场所)登记的,提交租赁(借用)合同和房屋权属证明。租赁(借用)宾馆、饭店(酒店)作为住所(经营场所)的,提交租赁(借用)合同和宾馆、饭店(酒店)营业执照复印件。租赁市场铺位作为住所(经营场所)的,提交铺位租赁合同和市场企业营业执照复印件。
(3)将住宅改变为经营性用房,属城镇房屋的,应提交住所(经营场所)所在地居民委员会或业主委员会出具的有利害关系的业主同意将住宅改变为经营性用房的证明文件。对利用住宅从事电子商务、设计策划、文化创意、软件开发、信息服务、管理咨询等不存在安全隐患、环境污染、影响居民正常生活秩序和身体健康、生命财产安全的市场主体,办理工商登记时,可免予提交业主委员会或者居民(村民)委员会出具的相关证明材料,申请人应提交包括遵守相关法律规定,遵守公序良俗,若存在污染、扰民等情形,主动消除不良影响,并办理住所变更登记的承诺。
6.《名称自主申报承诺书》。
(二)道路客运许可应当提交下列材料:
1.安全生产管理制度文本和安全管理机构
2.拟投入车辆承诺书
3.已聘用或者拟聘用驾驶人员的驾驶证和从业资格证及其复印件
4.驾驶人员的3年内无重大以上交通责任事故的证明
(三)新办企业涉税事项申请(已整合至申请书,无须另行提交材料)
五、办结时限
1、公司设立登记:2个工作日;
2、道路客运许可证新发:2个工作日(公示5个工作日(含现场核查)
3、新办企业涉税事项申请:即办事项。
六、办理层级
市、区、县市场监督管理局
七、收费依据及标准
不收费。
八、结果送达
自核准之日起5日内送达
送达方式:现场自取、快递送达
九、咨询电话:
受理窗口:0731-12345
十、监督投诉渠道:
投诉电话:0731-12345
网上投诉:0731-12345
十一、办公地址和时间
办理地址:
长沙市政务服务中心:长沙市岳麓区金星北路一段20号(市政府二办公大楼)
岳麓区政务服务中心:长沙市岳麓区政府(金星北路一段517号)
天心区政务服务中心:长沙市天心区政务服务大楼
芙蓉区政务服务中心:长沙市芙蓉区人民东路189号
雨花区政务服务中心:长沙市雨花区政府万家丽中路三段7
开福区政务服务中心:长沙市开福区政府(芙蓉北路盛世路1号)
长沙县政务服务中心:长沙县星沙街道望仙东路598号
望城区政府服务中心:长沙市望城区雷锋政务超市(望府路198号)
浏阳市政务服务中心:浏阳市民之家(浏阳市白沙东路8号)
宁乡市政务服务中心:宁乡市政务服务中心(长沙市宁乡市玉潭街道花明北路市民之家)
办理时间:
夏季:上午:9:00---12:00,下午13:30---17:30
其它:上午:9:00---12:00,下午13:00---17:00
办事指南流程图


继续访问