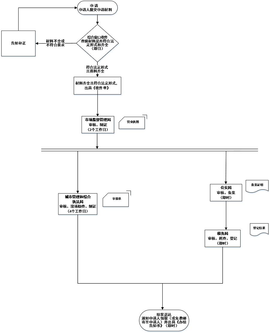
一、事项名称:“我要开洗车行”(个体工商户设立)
二、联办事项
(一)市场主体设立登记
(二)设置大型户外广告及在城市建筑物、设施上悬挂、张贴宣传品审批
(三)涉税事项办理
(四)公章刻制备案
三、办理结果
(一)《营业执照》
(二)城市管理和综合执法局行政许可审批表
(三)申请刻制备案公章的,备案后生成《公章备案证明》
四、申请材料
(通用情形提交)
1.《洗车行设立登记表》
2.1寸/2寸免冠照片原件
3.经营者身份证原件及复印件
4.场所使用证明复印件
(1)属于自有房产的,提交房屋产权证明复印件;属于自有房产但未取得房屋产权证明的,提交县(市、区)人民政府房产管理部门、乡镇人民政府(街道办事处)、各类经济功能管委会(如经济技术开发区、工业园区、科技园区管委会)或者居(村)委会等机构出具的场所证明原件,场所证明内容须包含场所的具体地址、权属主体;购买的商品房未取得房屋产权证明的,提交购房合同复印件及建筑工程竣工验收合格证明材料复印件。(2)租赁(借用)房屋作为住所(经营场所)登记的,提交租赁(借用)合同和规定的房屋权属证明;租赁(借用)宾馆、茶楼(酒店)作为住所(经营场所的),提交租赁(借用)合同和宾馆、茶楼(酒店)营业执照复印件;租赁市场铺位作为住所(经营场所)的,提交租赁合同和市场企业营业执照复印件。
5.广告原始实景效果图,制作后实景效果图原件
6.财务负责人身份证原件
(特殊情形提交)
1.办税人员身份证原件(适于经营者与办税人员不是同一人的情况需提交)
2.经办人身份证复印件(适于经办人代办情况需提交)
3.委托书原件(适于经办人代办情况需提交,其中办税增加纳税人办税授权委托书,经营者签字)
五、特殊环节及要求
(一)市场主体设立登记:申请人先通过“登记注册身份验证APP”进行注册和实名验证。可进入湖南省市场监督管理局网站(http://amr.), 在网站首页右侧扫描二维码即可下载“登记注册身份验证APP”,也可到窗口现场扫码下载“登记注册身份验证APP”;
(二)税务实名认证:单位法人、办税人员、财务人员如未在税务系统进行过实名认证的,需本人(法人、办税人员、财务人员)在统一信用代码生成并推送到税务金三系统后,需进行法人或办税人员(财务人员)的实名认证,如已进行过实名认证,无需再次认证。法人,财务人员,办税人员都需要经过本人拍照实名认证;
(三)该套餐涉及现场勘察环节,申请人本人应在与相关部门约定的时间内至经营场地接受现场查看。
六、办结时限
7个工作日
七、办理层级
市、区县(市)
八、收费依据及标准
不收费(其中城市管理和行政执法局:若存在占道施工,每平方1.5元/天,收费依据:常德市城市管理和行政执法局收费依据湘发改价费【2015】1119号)。
九、结果送达
自核准之日起5日内送达
送达方式:现场自取、快递送达
十、咨询与监督电话
咨询:0736-7258416、0736-7258417
监督:12345市长热线、0736-7221200
十一、办公地址和时间
办理地址:市、区县(市)一件事一次办窗口
办理时间:周一至周五(法定节假日除外)
上午9:00-12:00,下午13:00-17:00
我要开洗车行(个体工商户设立)
办事指南流程图


继续访问