一、事项名称 :“我要办卷烟零售资格”套餐服务
二、市场主体类型:个体工商户
三、适用范围:在市中心城区(岳阳楼区、岳阳经开区、南湖新区)范围内新办卷烟零售经营者。
四、套餐服务联办证照(事项)
(一)营业执照;
(二)烟草专卖零售许可证;
(三)临时占用城市道路审批和设置大型户外广告及在城市建筑物、设施上悬挂、张贴宣传品审批;
(四)涉税事项办理;
(五)经营范围中涉及的其他后置许可经营项目的经营许可。
五、受理窗口
岳阳市政务服务中心一楼“一件事”综合窗口。
六、审批决定机构
市场监管、城管、烟草、税务等部门。
七、申请条件
1、申请人必须是有经营能力的公民。
2、申请烟草专卖零售许可证应具备下列条件:
(1)有与经营烟草制品零售业务相适应的资金;
(2)有与住所相独立的固定经营场所;
(3)符合当地烟草制品零售点合理布局的要求。
3、有以下情形不予办理:
(1)、利用自动售货机(柜)经营烟草制品的。
(2)、经营场所与住所不相独立的。
(3)、一个经营地址已经办理了烟草专卖许可证的。
(4)、经营场所位于中、小学校师生出入通道依法可步行最短距离50米范围内的。
(5)、经营场所位于以集中交易商品为主,已满足消费需求的大型集贸市场内的(综合性集贸市场、农副产品集贸市场,每50个门店可设置个零售点,不足50个门店的可设置1个零售点,各零售点间距不得少于50米)
八、材料清单(一单)
|
涉及 名称 |
序号 |
申请材料 |
材料来源 |
份数 |
各类情形 |
材料要求 |
||||
|
基本材料 |
1 |
“我要办卷烟零售资格”套餐服务一次申请表单 |
申请人提交 |
1 |
|
填写规范,工整,不漏项 |
||||
|
2 |
经营者身份证复印件 |
申请人提交 |
1 |
如经营者无法现场办理,须由委托代理人带经营者身份证原件和复印件,复印件由经营者签名,也可由代理人签名。 |
申请人办理登记前,需先行对经营者及委托代理人的身份信息实行实名验证 |
|||||
|
3 |
委托代理人证明 |
申请人提交 |
1 |
经营者不能前来办理,委托办理的情形 |
经营者及代理人签名 |
|||||
|
4 |
代理人身份证(委托办理的提供) |
申请人提交 |
1 |
|
代理人签名 |
|||||
|
营业执照 |
1 |
经营场所使用证明 |
申请人提交 |
1 |
◆属于自有房产,提交的房屋产权证或不动产权证复印件; ◆属于自有房产但未取得房屋产权证明,提交的县市区房地产管理部门、各类经济功能区管委会、乡镇人民政府(街道办事处)或村(居)委会等相关单位出具的场所证明原件,场所证明应包含场所的具体地址、权属主体等内容; ◆购买的商品房未取得房屋产权证明,提交的房地产管理部门的证明原件或建筑工程竣工验收合格证明复印件及购房合同复印件; ◆属于租赁(借用)他人房屋,提交的租赁(借用)合同复印件或无偿使用房屋证明原件及上述(一)至(三)项规定的有关材料; ◆集群注册企业,提交的住所(经营场所)托管机构出具的住所(经营场所)托管证明原件及托管机构的营业执照或执业许可证复印件; ◆租赁(借用)商场、宾馆、酒店、市场铺位、商务楼宇等经营场地,提交的租赁(借用)合同复印件及出租方营业执照复印件。 ◆转租房屋作为住所(经营场所),提交的房屋产权人同意转租的证明原件; ◆使用岳阳经济技术开发区、城陵矶新港区、城陵矶综合保税区、工业园区等场所作为住所(经营场所)登记,提交的住所(经营场所)信息材料。 ◆使用住宅或其附属设施登记为市场主体住所(经营场所)的,应当符合《中华人民共和国物权法》的相关规定。还应当提交住所(经营场所)所在地村(居)民委员会或业主委员会出具的有利害关系的业主同意将住宅或其附属设施改变为经营性用房的证明文件。 |
产权证明、租赁合同等证明必须处于有效期内 |
||||
|
烟草专卖零售许可证 |
1 |
营业执照复印件 (联办事项免提交) |
政府部门提供 |
1 |
|
1、经营范围中要有卷烟、雪茄烟的零售; 2、联办事项免提交。 |
||||
|
临时占用城市道路审批(办理门头装修的提供) |
(办理门头装修的提供) |
|||||||||
|
1 |
现状图(实景图) |
申请人提交 |
1 |
左右有参照门面的现场拍摄的含左右各一个门面在内的正立面图;左右没有参照门面的新建门面,提供该建筑物物业企业总体正立面图 |
|
|||||
|
2 |
效果图 |
申请人提交 |
1 |
|
在现状图上设计制作的效果图,(突出版面、高度、色彩与左右门面一致) |
|||||
|
3 |
施工图 |
申请人提交 |
1 |
简易门头只标注尺码,大型门头须提供具有设计资质的单位加盖印章的施工图,改变立面结构(落地占用台街)的,还须提供经规划主管部门审核批准的变更规划方案 |
|
|||||
|
设置大型户外广告及在城市建筑物、设施上悬挂、张贴宣传品(办理户外广告的提供) |
(办理户外广告的提供) |
|||||||||
|
1 |
现状图(实景图) |
申请人提交 |
1 |
◆在建筑物上设置广告的,现场拍摄的整幢建筑物的正立面图,并在正立面图上标示拟设置广告的具体位置。 ◆在城市设施上设置广告的,现场拍摄整个建筑物的正立面图,并在正立面图上标示拟设置广告的具体位置 |
|
|||||
|
2 |
效果图 |
申请人提交 |
1 |
|
在现状图上设计制作的效果图(标注大小尺寸) |
|||||
|
涉税事项 |
1 |
《纳税人办税授权委托书》、《纳税人办税授权信息采集表》、《新办纳税人实名办税信息采集承诺书》 |
办税服务厅 |
1 |
办税人员是法定代表人的不需要提交《纳税人办税授权委托书》;办税人员是财务负责人、办税员、发票领购员或被法定代表人(负责人、业主)授权的其他人员需提交,办税人员是税务代理人的提交《税务代理合同(协议)原件》代替《纳税人办税授权委托书》 法定代表人(负责人、业主)因自身原因不能及时完成实名办税认证的,可由授权委派办税人员或经办人作出10个工作日内补办承诺,提交《新办纳税人实名办税信息采集承诺书》 |
填写规范,工整,不漏项并加盖公章 |
||||
|
2 |
开户银行账户、账号开立证明复印件 |
申请人提交 |
1 |
|
|
|||||
|
3 |
纳税人财务、会计制度或纳税人财务、会计核算办法 |
申请人提交 |
1 |
|
|
|||||
|
4 |
财务会计核算软件、使用说明书原件及复印件 |
申请人提交 |
|
使用计算机记账的纳税人提供 |
|
|||||
|
5 |
发票专用章印模(首次核定时提供) |
申请人提交 |
1 |
首次核定时提供 |
|
|||||
|
6 |
增值税税控系统最高开票限额《准予税务行政许可决定书》 |
申请人提交 |
1 |
仅使用增值税专用发票的纳税人提交 |
|
|||||
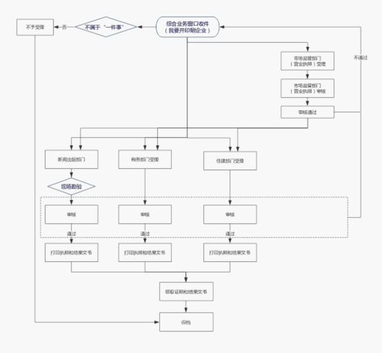
九、联合办理基本流程(一图)
“我要办卷烟零售资格”流程图(时限:10个工作日)

十、办理说明(一说明)
1、按照国家实行企业登记身份信息管理要求,申请人办理登记前,需先行对股东(发起人)、董事、监事、经理、联络员及指定代表或委托代理人的身份信息实行实名验证;
2、烟草专卖零售许可证可先办理,但申请人的店面需装修完毕,商品陈列完成,可正常营业后方可入网经营。(现场勘验要对店面的经营地址、营业时间、经营范围等信息进行核查,并对店内商品陈列,店面形象拍照留存。)
3、开展门头装修时申请占道范围不得影响行人和交通安全,不得损坏市政公共设施,不得影响市容市貌;设置大型户外广告设计时应综合考虑建筑物、构筑物外型完好、整洁、美观,应对国家和省市确定的纪念建筑物和古建筑物保持原有风貌特色。
4、实名办税信息登记已实现全省通办。办税人员选择网上办理形式的,通过湖南省电子税务局(https://etax.hunan.chinatax.gov.cn)提交实名办税信息登记申请后,系统直接分配至主管税务机关进行审核办理。
5、纳税人办理发票票种核定时,由税务机关出具给纳税人的《税务事项通知书》,在进行税控设备发行时需要提供给税务机关。
6、已纳入增值税小规模纳税人自行开具增值税专用发票试点范围的纳税人,可以不办理增值税一般纳税人登记手续,经税务机关审批增值税专用发票最高开票限额后,领用增值税专用发票。
7、纳税人取得由服务单位开具的税控设备销售发票以及相关的技术维护费发票(首次购买),可以按照发票票面的价税合计全额,抵减增值税税款,不足抵减的可结转下期继续抵减。
8、首次领用发票的纳税人,既可以选择在税控服务单位(航天信息或百旺金赋)现场购买,也可以选择网上购买。网上购买的可以通过税控服务单位门户网站或者微信公众号实现网上购买。在税务机关的税控设备发行窗口发行税控设备后,才能申领发票。
9、通过湖南省电子税务局自行申领发票的纳税人,可选择通过邮寄、办税服务厅领取、办税自助终端领取三种方式取得发票,并通过开票软件自行下载发票领用信息。
十一、审批时限
营业执照2个工作日,烟草专卖零售许可证8个工作日,户外广告许可证5个工作日,临时占用街道两侧和公共场地许可证5个工作日,涉税事项办理0.5个工作日。
全流程承诺时限:10个工作日(不含材料补正、申请人装修、现场踏勘不通过提出整改等时间)。
十二、收费标准及依据
临时占用城市道路收费依据
1.《湖南省发展和改革委员会、湖南省财政厅关于降低2016年度第四批涉企行政事业性收费标准的通知》(湘发改价费〔2016〕716号);2.《关于岳阳市城区道路挖掘修复费收费标准的批复》岳发改价费〔2017〕38号。
临时占用城市道路收费明细
1.建设工程项目:0.75元/日/㎡;2.其它项目:1.5元/日/㎡ 。
十三、办公地点和时间
岳阳市岳阳楼区东茅岭路347号市政务服务中心
法定工作日
夏季(7月1日—9月30日):
上午 9:00—12:00
下午13:30—17:30
冬季(10月1日—次年6月30日):
上午9:00—12:00
下午13:00—17:00
十四、咨询监督电话
政务中心综合窗口:0730-8882286
市场监管业务咨询:0730-8882012
城管业务咨询:0730-8882037
烟草业务咨询:0730-8882130
税务业务咨询:12366
监督电话:12345 0730-8882111

继续访问