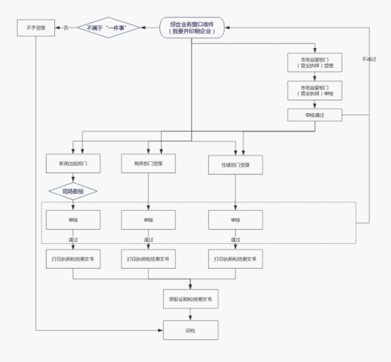
一、事项名称:“我要开办印刷企业”
二、受理对象:法人、非法人经济组织、自然人
三、须办证照
(一)《营业执照》
(二)《印刷经营许可证》
(三)建设工程竣工消防验收备案登记表
(四)建设项目环境影响报告表的批复
四、申请材料
除特别说明之外,材料均为一式一份。
(一)有限公司设立提交材料
1.《开办印刷企业申请书》(有限公司用)
2.全体股东签署的公司章程。
3.股东的主体资格证明或者自然人身份证件复印件复印件。
4.董事、监事、经理和法定代表人的任职文件(股东会决议由股东签署,董事会决议由公司董事签字)及身份证件复印件。
5.住所、经营场所使用证明。
(1)属于自有房产的,提交房屋产权证明;属于自有房产但未取得房屋产权证明的,提交县(市、区)政府房产管理部门、乡镇人民政府(街道办事处)、各类经济功能区管委会(如经济技术开发区、工业园区、科技园区管委会)或者居(村)委会等机构出具的场所证明。场所证明内容须包含场所的具体地址、权属主体以及出具机构同意该场所用于经营用途的意见。购买的商品房未取得房屋产权证明的,提交购房合同复印件及建筑工程竣工验收合格证明材料复印件。
(2)租赁(借用)房屋作为住所(经营场所)登记的,提交租赁(借用)合同和房屋权属证明。租赁(借用)宾馆、饭店(酒店)作为住所(经营场所)的,提交租赁(借用)合同和宾馆、饭店(酒店)营业执照复印件。租赁市场铺位作为住所(经营场所)的,提交铺位租赁合同和市场企业营业执照复印件。
(3)将住宅改变为经营性用房,属城镇房屋的,应提交住所(经营场所)所在地居民委员会或业主委员会出具的有利害关系的业主同意将住宅改变为经营性用房的证明文件。对利用住宅从事电子商务、设计策划、文化创意、软件开发、信息服务、管理咨询等不存在安全隐患、环境污染、影响居民正常生活秩序和身体健康、生命财产安全的市场主体,办理工商登记时,可免予提交业主委员会或者居民(村民)委员会出具的相关证明材料,申请人应提交包括遵守相关法律规定,遵守公序良俗,若存在污染、扰民等情形,主动消除不良影响,并办理住所变更登记的承诺。
6.《名称自主申报承诺书》。
(二)印刷经营许可提交材料(实地勘验)
1. 提交购买印刷设备发票或印刷设备供销合同及首付款发票;
2. 提交印刷企业必须遵守执行的承印验证制度、承印登记制度、印刷品保管制度、印刷品交付制度、印刷活动残次品销毁制度;
3. 法定代表人、主要负责人取得的《印刷法规培训合格证书》或者备案。
(三)建设工程竣工验收消防备案提交材料
1.工程竣工验收报告和有关消防设施的工程竣工图纸;
2.消防产品质量合格证明文件,消防产品供货证明及消防产品目录;
3.具有防火性能要求的建筑构件、建筑材料、装修材料符合国家标准或者行业标准的证明文件、出厂合格证,材料抽样检测合格证明文件;
4.消防设施检测合格证明文件;
5.施工、工程监理、检测单位的合法身份证明和资质等级证明文件;
6.国家建设工程施工验收规范规定的自动消防设施安装、调试记录,地下及隐蔽工程验收记录,钢结构防火涂料喷涂施工记录,建设单位组织的消防验收合格证明文件以及建设工程消防设计说明等文件资料。
说明:1.建设工程投资<30万元及建筑总面积<300㎡的无需办理;
2.建设工程消防设计审查与建设工程竣工消防验收事项需要经工程设计、工程施工和竣工验收三个依次进行的环节且周期较长,因此不纳入“一件事一次办”工作清单,由申请人依法单独办理。
(四) 权限内建设项目环境影响报告表审批提交材料
1.建设项目环境影响报告表
2.建设项目环境影响报告表的专家意见、签到表
3.工业类新改扩建项目须出具排污权交易核定意见
(五)新办企业涉税事项申请(已整合至申请书,无须另行提交材料)
五、办结时限
1、公司设立登记:2个工作日;
2、印刷经营许可证:3个工作日(不含现场核查2个工作日)
3、消防验收备案登记表:2个工作日
4、权限内建设项目环境影响报告表审批:5个工作日(不含公示10个工作日)
5、新办企业涉税事项申请:即办事项。
六、办理层级
区、县(市)审批
七、收费依据及标准
不收费。
八、结果送达
自核准之日起5日内送达
送达方式:现场自取、快递送达
九、咨询电话:
受理窗口:0731-12345
十、监督投诉渠道:
投诉电话:0731-12345
网上投诉:0731-12345
十一、办公地址和时间
办理地址:
长沙市政务服务中心:长沙市岳麓区金星北路一段20号(市政府二办公大楼)
岳麓区政务服务中心:长沙市岳麓区政府(金星北路一段517号)
天心区政务服务中心:长沙市天心区政务服务大楼
芙蓉区政务服务中心:长沙市芙蓉区人民东路189号
雨花区政务服务中心:长沙市雨花区政府万家丽中路三段7
开福区政务服务中心:长沙市开福区政府(芙蓉北路盛世路1号)
长沙县政务服务中心:长沙县星沙街道望仙东路598号
望城区政府服务中心:长沙市望城区雷锋政务超市(望府路198号)
浏阳市政务服务中心:浏阳市民之家(浏阳市白沙东路8号)
宁乡市政务服务中心:宁乡市政务服务中心(长沙市宁乡市玉潭街道花明北路市民之家)
办理时间:
夏季:上午:9:00---12:00,下午13:30---17:30
其它:上午:9:00---12:00,下午13:00---17:00
办事指南流程图


继续访问