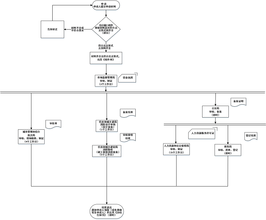
一、事项名称:我要开办职业中介机构(个人工商户设立)
二、联办事项
(一)市场主体设立登记
(二)职业中介服务许可
(三)设置大型户外广告及在城市建筑物、设施上悬挂、张贴宣传品审批
(四)建设工程消防设计审核或备案
(五)建设工程竣工消防验收或备案
(六)涉税事项办理
(七)公章刻制备案
三、办理结果
(一)《营业执照》
(二)《人力资源服务许可证》
(三)城市管理和综合执法局行政许可审批表
(四)建设工程消防设计备案情况登记表
(五)建设工程竣工消防验收备案情况登记表
(六)申请刻制备案公章的,备案后生成《公章备案证明》
四、申请材料
(通用情形提交)
1.《职业中介机构设立登记表》
2.1寸/2寸免冠照片原件
3.经营者身份证原件及复印件
4.场所使用证明复印件
(1)属于自有房产的,提交房屋产权证明复印件;属于自有房产但未取得房屋产权证明的,提交县(市、区)人民政府房产管理部门、乡镇人民政府(街道办事处)、各类经济功能管委会(如经济技术开发区、工业园区、科技园区管委会)或者居(村)委会等机构出具的场所证明原件,场所证明内容须包含场所的具体地址、权属主体;购买的商品房未取得房屋产权证明的,提交购房合同复印件及建筑工程竣工验收合格证明材料复印件。(2)租赁(借用)房屋作为住所(经营场所)登记的,提交租赁(借用)合同和规定的房屋权属证明;租赁(借用)宾馆、茶楼(酒店)作为住所(经营场所的),提交租赁(借用)合同和宾馆、茶楼(酒店)营业执照复印件;租赁市场铺位作为住所(经营场所)的,提交租赁合同和市场企业营业执照复印件。
5.机构章程及制度原件及复印件
6.机构专职工作人员名册、签订劳动合同等情况材料原件及复印件。
7.服务场所照片原件
8.广告原始实景效果图,制作后实景效果图原件
9.工程竣工验收报告原件
(1)面积在300㎡以上需提供;(2)加盖申报单位、施工(土建及消防施工)、监理单位印章且经有关人员签名。
10.消防竣工图纸原件(包括消防设计说明、图纸)
(1)面积在300㎡以上需提供(2)总平面图、给排水总图、节能设计专篇、建施图、水施图、电施图、两自动消防图(注:结构施工图图纸无须提供,其他图纸每页全部提供蓝图并每页加盖竣工章,装订成A4大小成册,图纸书脊、封皮处写好工程名称及类别)。
11.有防火性能要求的建筑构件、建筑材料、室内装修装饰材料符合国家标准或者行业标准的证明文件、出厂合格证复印件
(1)面积在300㎡以上需提供(2)“装修材料”主要是指PVC电工套管(线槽)、石膏板、龙骨架、防火涂料、地毯、窗帘、墙面等材料的检验报告及防火性能等级。
12.消防设施检测合格证明文件原件
(1)面积在300㎡以上需提供。(2)需设置自动消防设施的新建、扩建、改建(不含室内装修、用途变更)工程,应取得相应资质的消防专业检测机构的检测报告(装修工程可提供有相应资质等级的消防施工单位出具的消防设施调试开通报告)。
13.施工、监理、检测单位营业执照及资质复印件
(1)面积在300㎡以上需提供。(2)各单位加盖本单位公章(注:施工单位包括消防施工单位和土建施工单位)。
14.其他依法提供的材料复印件
(1)面积在300㎡以上需提供。(2)消防设计变更技术联系单,消防设计专家论证会纪要,国家建设工程工程施工验收规范规定的自动消防设施安装、调试记录,地下及隐蔽工程验收记录,钢结构防火涂料喷涂施工记录。
15.财务负责人身份证原件
(特殊情形提交)
1.办税人员身份证原件(适于经营者与办税人员不是同一人的情况需提交)
2.经办人身份证复印件(适于经办人代办情况需提交)
3.委托书原件(适于经办人代办情况需提交,其中办税增加纳税人办税授权委托书,经营者签字)
五、特殊环节及要求
(一)市场主体设立登记:申请人先通过“登记注册身份验证APP”进行注册和实名验证。可进入湖南省市场监督管理局网站(http://amr.), 在网站首页右侧扫描二维码即可下载“登记注册身份验证APP”,也可到窗口现场扫码下载“登记注册身份验证APP”;
(二)建设工程消防设计审核或备案直接登录:http://218.77.58.140:8380/app/Login.html网上申报;
(三)税务实名认证:单位法人、办税人员、财务人员如未在税务系统进行过实名认证的,需本人(法人、办税人员、财务人员)在统一信用代码生成并推送到税务金三系统后,需进行法人或办税人员(财务人员)的实名认证,如已进行过实名认证,无需再次认证。法人,财务人员,办税人员都需要经过本人拍照实名认证;
(四)该套餐涉及现场勘察环节,申请人本人应在与相关部门约定的时间内至经营场地接受现场查看。
六、办结时限
18个工作日
七、办理层级
市、区县(市)
八、收费依据及标准
不收费(其中城市管理和行政执法局:若存在占道施工,每平方1.5元/天,收费依据:常德市城市管理和行政执法局收费依据湘发改价费【2015】1119号)。
九、结果送达
自核准之日起5日内送达
送达方式:现场自取、快递送达
十、咨询与监督电话:
咨询:0736-7258416、0736-7258417
监督:12345市长热线、0736-7221200
十一、办公地址和时间
办理地址:市、区县(市)一件事一次办窗口
办理时间:周一至周五(法定节假日除外)
上午9:00-12:00,下午13:00-17:00
我要开办职业中介机构(个体工商户)
办事指南流程图


继续访问