一、事项名称:我要开诊所
二、受理对象:法人、非法人经济组织、自然人
三、须办证照
(一)《营业执照》
(二)《医疗机构执业许可证》
四、申请材料
除特别说明之外,材料均为一式一份。
办理营业执照:
根据申请人选择的经济类型提交(一)——(四)项之一:
(一)个体工商户设立登记提交材料
1、个体工商户登记(备案)申请书 原件
2、申请人身份证件复印件
3、住所使用证明 原件或复印件
4、经营者1寸彩照 (2张)
(二)个人独资企业设立登记提交材料
1、《个人独资企业登记(备案)申请书》 原件
2、投资人身份证件复印件
3、企业住所使用证明 原件或复印件
(三)合伙企业设立登记提交材料
1、《合伙企业登记(备案)申请书》 原件
2、全体合伙人的主体资格证明 复印件
3、全体合伙人签署的合伙协议 原件
4、全体合伙人对各合伙人认缴或者实际缴付出资的确认书 原件
5、主要经营场所使用证明 原件或复印件
(四)有限责任公司设立登记提交材料
1、《公司登记(备案)申请书》 原件
2、公司章程(需全体股东签名) 原件
3、股东的主体资格证明或自然人身份证明 复印件
4、法定代表人、董事、监事和经理的任职文件 原件
5、住所使用证明 原件或复印件
设置店面门头户外广告招牌审批:
1、店面招牌彩色效果图(申请人提供并签字) 原件
2、户外广告设置承诺书(城管部门提供,申请人签字) 原件
3、户外广告设置申请审批表 原件
4、市场主体信用承诺书(城管部门提供,申请人签字) 原件
医疗机构执业登记:
1、《医疗机构申请执业登记注册书》 原件
2、可行性研究报告 原件
3、选址报告、建筑设计平面图、科室分布图、医疗机构用房的产权证明或使用证明 复印件
4、由两个以上法人或者其他组织共同申请设置医疗机构以及由两个以上合伙申请设置医疗机构的,还须提交共同签署的协议书 原件
5、住建、环保部门意见 复印件
6、医疗机构规章制度 复印件
7、医疗机构法定代表人或主要负责人身份证明、任职证明,以及各科室负责人名录和有关资格证书、执业证书 复印件
8、医疗机构所在地县区卫生健康部门意见 原件
备注:以上申请材料中涉及营业执照、授权委托书、房屋产权证明或经营场所(住所)使用证明、身份证复印件4类材料的,为可共享材料。
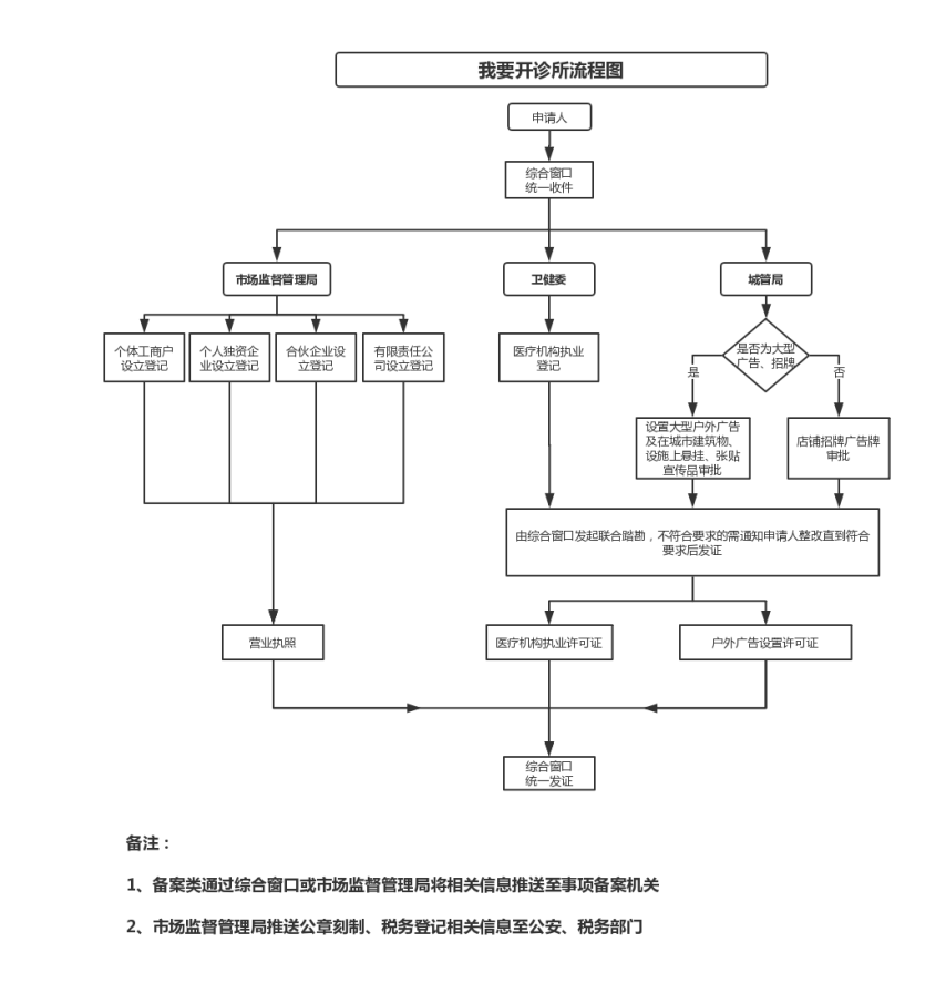
五、办事指南流程图
六、办结时限(A+17个工作日)
综合受理窗口受理时间为A(A是指申请人资料基本齐全的情况下,“一件事一次办”综合窗口收件的时间),则:
(1)办理营业执照A+2工作日内完成
(2)城管部门广告设置审批A+3工作日内完成
(3)卫健部门的医疗机构执业许可证A+15工作日内完成
该套餐办结时限为A+17个工作日
备注:审批部门在办理上述业务时,对资料齐全、能够当场办结的,应当当场办结;遇特殊情况,在上述审批时间内无法完成审批的,窗口工作人员应当向本单位分管领导申请延期,经分管领导批准后,提交书面延期审批报告交行政审批部门备案,并向申请人说明延期审批的理由等情况。
申请人因个人原因不选择照证联办,可向综合受理窗口书面说明,有关许可备案事项可暂不予审核批准,待申请人欲申办时,再向综合受理窗口申请,其中资料已提交的不再要申请人提交。
按规定不需许可、备案的事项不列入流程事项。
以上环节及流程适用营业面积<300㎡的店铺。(若营业面积≥300㎡,则按照法律法规规定,还需办理建设工程消防设计审核、备案及工程竣工消防验收、备案手续,同时该事项承诺办结时限在“一件事一次办”改革前的承诺办结时限基础上压缩50%。)
七、办理层级
市、区(县)
八、收费依据及标准
不收费。
九、结果送达
自核准之日起2日内送达
送达方式:现场自取、快递送达
十、咨询电话
市政务中心:0746-8533271、8533270
冷水滩区政务中心:0746-8219575(导办台)、0746-8360991(市场主体设立)0746-8416689(食品药品)
零陵区政务中心:0746-6332118,6332117
祁阳县政务中心:0746-3263666
东安县政务中心:0746-4239377
双牌县政务中心:0746-7726211
道县政务中心:0746-5216066
宁远县政务中心:0746-7236385
新田县政务中心:0746-4718332
蓝山县政务中心:0746-2219320
江永县政务中心:0746-5755405
江华县政务中心:0746-2332361
金洞管理区政务中心:0746-3858179
回龙圩管理区政务中心:0746-5911003
永州经开区政务中心:0746-8229117
十一、监督投诉渠道
投诉电话:0746-12345
网上投诉:0746-12345
十二、办公地址和时间
办理地址:
市政务中心:冷水滩区逸云路1号。
冷水滩区政务中心:湖南省永州市冷水滩区九嶷大道与湖塘路交叉路口,冷水滩区中小企业创新创业园一楼。
零陵区政务中心:零陵区萍洲中路100号(二楼“一件事一次办”综合窗口)。
祁阳县政务中心:祁阳县浯溪街道办事处灯塔路1号。
东安县政务中心:东安县白牙市镇车站路133号。
双牌县政务中心:双牌县泷泊镇双电路新人社大楼5楼。
道县政务中心:道县道州北路工业大道1号。
宁远县政务中心:湖南省永州市宁远县印山中路88号宁远县政府大院宁远县政务服务中心。
新田县政务中心:新田县龙泉镇龙泉路108号。
蓝山县政务中心:蓝山县工业园科技路标准厂房二栋。
江永县政务中心:千家峒路27号(县委政府大院内)。
江华县政务中心:湖南省永州市江华瑶族自治县沱江镇阳华路146号。
金洞管理区政务中心:金洞镇人岭街5号。
回龙圩管理区政务中心:湖南省江永县回龙圩镇回龙圩管理区办公楼政务服务中心。
永州经开区政务中心:永州经开发区中小企业创业园(潇湘科技创新中心)一楼政务大厅“一件事一次办”3、4号窗口。
备注:冷水滩区、零陵区、永州经济技术开发区各市场监管所均可办理。
办理时间:
上午:9:00---12:00,下午13:00---17:00

继续访问