一、事项名称:“我要开办美容院”
二、受理对象:法人、非法人经济组织、自然人
三、须办证照
(一)《营业执照》
(二)《公共场所卫生许可证》
四、申请材料
除特别说明之外,材料均为一式一份。
(一)个体工商户设立提交材料
1.整合为《开办美容院申请书》(个体户用)
2、经营者的身份证复印件;
3、经营场所使用证明。
申请登记的经营范围中有法律、行政法规和国务院决定规定必须在登记前报经批准的项目,应当提交有关许可证或者批准文件。
委托代理人办理的,还应当提交经营者(申请人)签署的《委托代理人证明》及委托代理人身份证复印件。
4. 申请登记为家庭经营的,以主持经营者作为经营者登记,由全体参加经营家庭成员在《个体工商户开业登记申请书》经营者签名栏中签字予以确认。提交居民户口簿或者结婚证复印件作为家庭成员亲属关系证明;同时提交其他参加经营家庭成员的身份证复印件,对其姓名及身份证号码予以备案。
5.个体工商户的经营范围表述参照《国民经济行业分类》的中类、小类行业类别名称或具体经营项目。
6.经营场所使用证明: (1)属于自有房产的,提交房屋产权证明;属于自有房产但未取得房屋产权证明的,提交县(区、县级市)政府房产管理部门、乡镇人民政府(街道办事处)、各类经济功能区管委会(如经济技术开发区、工业园区、科技园区管委会)或者居(村)委会等机构出具的场所证明。场所证明内容须包含场所的具体地址、权属主体以及出具机构同意该场所用于经营用途的意见。购买的商品房未取得房屋产权证明的,提交购房合同复印件及建筑工程竣工验收合格证明材料复印件。
(2)租赁房屋作为经营场所登记的,提交租赁合同和房屋权属证明。租赁宾馆、饭店(酒店)作为经营场所的,提交租赁合同和宾馆、饭店(酒店)营业执照复印件。租赁市场铺位作为经营场所的,提交铺位租赁合同和市场企业营业执照复印件。租赁军队房地产的,提交军队房地产租赁合同、军队房地产租赁许可证;承租人转租军队房地产的,还应提交军队出租单位同意转租证明。
(3)将住宅改变为经营性用房,属城镇房屋的,应提交住所(经营场所)所在地居民委员会或业主委员会出具的有利害关系的业主同意将住宅改变为经营性用房的证明文件。
填写应当标明经营场所所在县(市、区)、乡(镇)及村、街道的门牌号码。
以上各项未注明提交复印件的,应当提交原件;提交复印件的,应当注明“与原件一致”并由个体工商户经营者或者由其委托的代理人签字。
经营者(申请人)相片二张。
五、办结时限
1、个体工商户设立登记:1个工作日;
2、公共场所卫生许可: 即办事项;
3、新办企业涉税事项申请:即办事项。
六、办理层级
市、区(县)
七、收费依据及标准
不收费。
八、结果送达
自核准之日起5日内送达
送达方式:现场自取、快递送达
九、咨询电话:
受理窗口:0731-12345
十、监督投诉渠道:
投诉电话:0731-12345
网上投诉:0731-2345
十一、办公地址和时间
办理地址:
长沙市政务服务中心:长沙市岳麓区金星北路一段20号(市政府二办公大楼)
岳麓区政务服务中心:长沙市岳麓区政府(金星北路一段517号)
天心区政务服务中心:长沙市天心区政务服务大楼
芙蓉区政务服务中心:长沙市芙蓉区人民东路189号
雨花区政务服务中心:长沙市雨花区政府万家丽中路三段7
开福区政务服务中心:长沙市开福区政府(芙蓉北路盛世路1号)
长沙县政务服务中心:长沙县星沙街道望仙东路598号
望城区政府服务中心:长沙市望城区雷锋政务超市(望府路198号)
浏阳市政务服务中心:浏阳市民之家(浏阳市白沙东路8号)
宁乡市政务服务中心:宁乡市政务服务中心(长沙市宁乡市玉潭街道花明北路市民之家)
办理时间:
夏季:上午:9:00---12:00,下午13:30---17:30
其它:上午:9:00---12:00,下午13:00---17:00
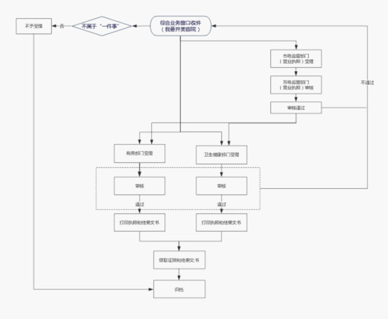
办事指南流程图


继续访问