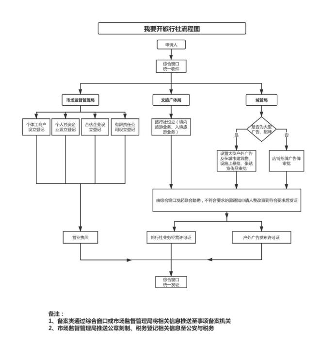
一、涉及事项
1.市场主体设立登记
2.设置大型户外广告及在城市建筑物、设施上悬挂、张贴宣传品审批
3.旅行社设立许可(境内旅游业务、入境旅游业务)
4.涉税事项办理
5.公章刻制备案
二、办理时限
A+10个工作日(A:指“一件事一次办”综合窗口收件预审时间,一般是当场或1-2个工作日)
三、申请材料
(一)共用材料如下:
1.营业执照
2.申请人身份证明
3.授权委托书及代理人的身份证原件、复印件
4.住所使用证明
(二)市场主体设立登记需要提交以下材料:
① 个体工商户设立登记
1.个体工商户登记(备案)申请书 原件 1份
2.申请人身份证件复印件 复印件 1份
3.住所使用证明 复印件 1份
4.法律、行政法规和国务院决定规定在登记前须报经批准的或申请登记的经营范围中有法律、行政法规和国务院决定规定须在登记前报经批准的项目,提交有关批准文件或者许可证件 原件或复印件1份
② 个人独资企业设立登记
1.《个人独资企业登记(备案)申请书》 原件 1份
2.企业住所使用证明 原件或复印件 1份
3.从事法律、行政法规规定必须报经有关部门审批的业务的,提交有关批准文件 原件或复印件 1份
③ 合伙企业设立登记
1.《合伙企业登记(备案)申请书》 原件 1份
2. 全体合伙人的主体资格证明 复印件 1份
3.全体合伙人签署的合伙协议 原件 1份
4.全体合伙人对各合伙人认缴或者实际缴付出资的确认书 原件 1份
5.主要经营场所使用证明 原件或复印件 1份
6.法律、行政法规和国务院决定规定在登记前须报经批准的或申请登记的经营范围中有法律、行政法规和国务院决定规定须在登记前报经批准的项目,提交有关批准文件或者许可证件的复印件 原件或复印件1份
7. 法律、行政法规规定设立特殊的普通合伙企业需要提交合伙人的职业资格证明的,提交相应证明 原件 1份
④ 有限责任公司
1.《公司登记(备案)申请书》 原件 1份
2.公司章程 原件 1份
3. 股东主体资格证明或自然人身份证明 复印件 1份
4.法定代表人、董事、监事和经理的任职文件 原件 1份
5.住所使用证明 原件或复印件 1份
6.法律、行政法规和国务院决定规定设立公司必须报经批准的或公司申请登记的经营范围中有法律、行政法规和国务院决定规定必须在登记前报经批准的项目,提交有关批准文件或者许可证件复印件 原件或复印件 1份
(三)设置大型户外广告及在城市建筑物、设施上悬挂、张贴宣传品审批需要提交以下材料:
1.户外广告设置申请审批表 原件 1份
2.店面招牌彩色效果图 原件 1份
(四)旅行社设立(境内旅游业务、入境旅游业务)需要提交以下材料:
1.营业执照 复印件 1份
2.申报旅行社技术报告书 原件 1份
四、流程图


继续访问