一、涉及事项
1.市场主体设立登记
2.食品经营许可证新发
3.设置大型户外广告及在城市建筑物、设施上悬挂、张贴宣传品审批
4.环境影响登记表备案
5.涉税事项办理
6.公章刻制备案
二、办理时限
A+10个工作日(A:指“一件事一次办”综合窗口收件预审时间,一般是当场或1-2个工作日)
三、申请材料
(一)共用材料如下:
1.营业执照
2.申请人身份证明
3.授权委托书及代理人的身份证原件、复印件
4.住所使用证明
(二)市场主体设立登记需要提交以下材料:
① 个体工商户设立登记
1.个体工商户登记(备案)申请书 原件 1份
2.申请人身份证件复印件 复印件 1份
3.住所使用证明 原件或复印件 1份
4.法律、行政法规和国务院决定规定在登记前须报经批准的或申请登记的经营范围中有法律、行政法规和国务院决定规定须在登记前报经批准的项目,提交有关批准文件或者许可证件 原件或复印件1份
② 个人独资企业设立登记
1.《个人独资企业登记(备案)申请书》 原件 1份
2.企业住所使用证明 原件或复印件 1份
3.从事法律、行政法规规定必须报经有关部门审批的业务的,提交有关批准文件 原件或复印件 1份
③ 合伙企业设立登记
1.《合伙企业登记(备案)申请书》 原件 1份
2.全体合伙人签署的合伙协议 原件 1份
3.全体合伙人对各合伙人认缴或者实际缴付出资的确认书 原件 1份
4.主要经营场所使用证明 原件或复印件 1份
5.法律、行政法规和国务院决定规定在登记前须报经批准的或申请登记的经营范围中有法律、行政法规和国务院决定规定须在登记前报经批准的项目,提交有关批准文件或者许可证件 原件或复印件1份
④ 有限责任公司
1.《公司登记(备案)申请书》 原件 1份
2.公司章程 原件 1份
3.法定代表人、董事、监事和经理的任职文件 原件 1份
4.住所使用证明 原件或复印件 1份
5.法律、行政法规和国务院决定规定设立公司必须报经批准的或公司申请登记的经营范围中有法律、行政法规和国务院决定规定必须在登记前报经批准的项目,提交有关批准文件或者许可证件 原件或复印件 1份
(三)食品经营许可证需要提交以下材料:
1.食品经营许可申请书 原件 1份
2.营业执照或者其他主体资格证明文件 复印件 1份
3.食品经营场所具体方位图及文字说明 原件 1份
4.与食品经营相适应的主要设备设施布局、流程图及文字说明等文件 原件 1份
5.食品安全管理制度文本目录 复印件 1份
6.食品药品监管部门认可的法定代表人(负责人)、食品安全管理人员的资质证明、培训合格证明 原件、复印件 1份
7.接触直接入口食品的从业人员健康证明 复印件 1份
8.设备工具清单 原件 1份
9.材料真实性声明 原件 1份
(四)设置大型户外广告及在城市建筑物设施上悬挂张贴宣传物审批(仅限办理门头招牌进行备案)需要提交以下材料:
1.门头招牌的位置、形式、规格、材质、造型、安全性等的说明 原件 1份
2.拟设置门头招牌白天和夜间实景效果图及制作说明书 原件 1份
(五)权限内建设项目环境影响报告审批(或建设项目环境影响登记表备案)登记表备案前往“建设项目环境影响登记表备案系统”,网址为“http://sthjt./bsfw/ggfw/hpdjba/”→“帮助中心”→“使用手册”的引导下进行在线备案。
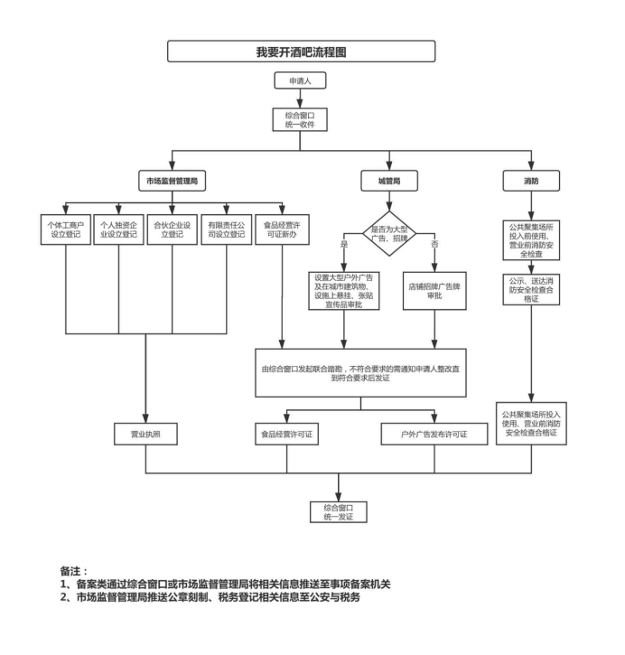
四、流程图


继续访问