一、事项名称:我要提取住房公积金
二、受理对象:自然人
三、需办事项(证照):暂无
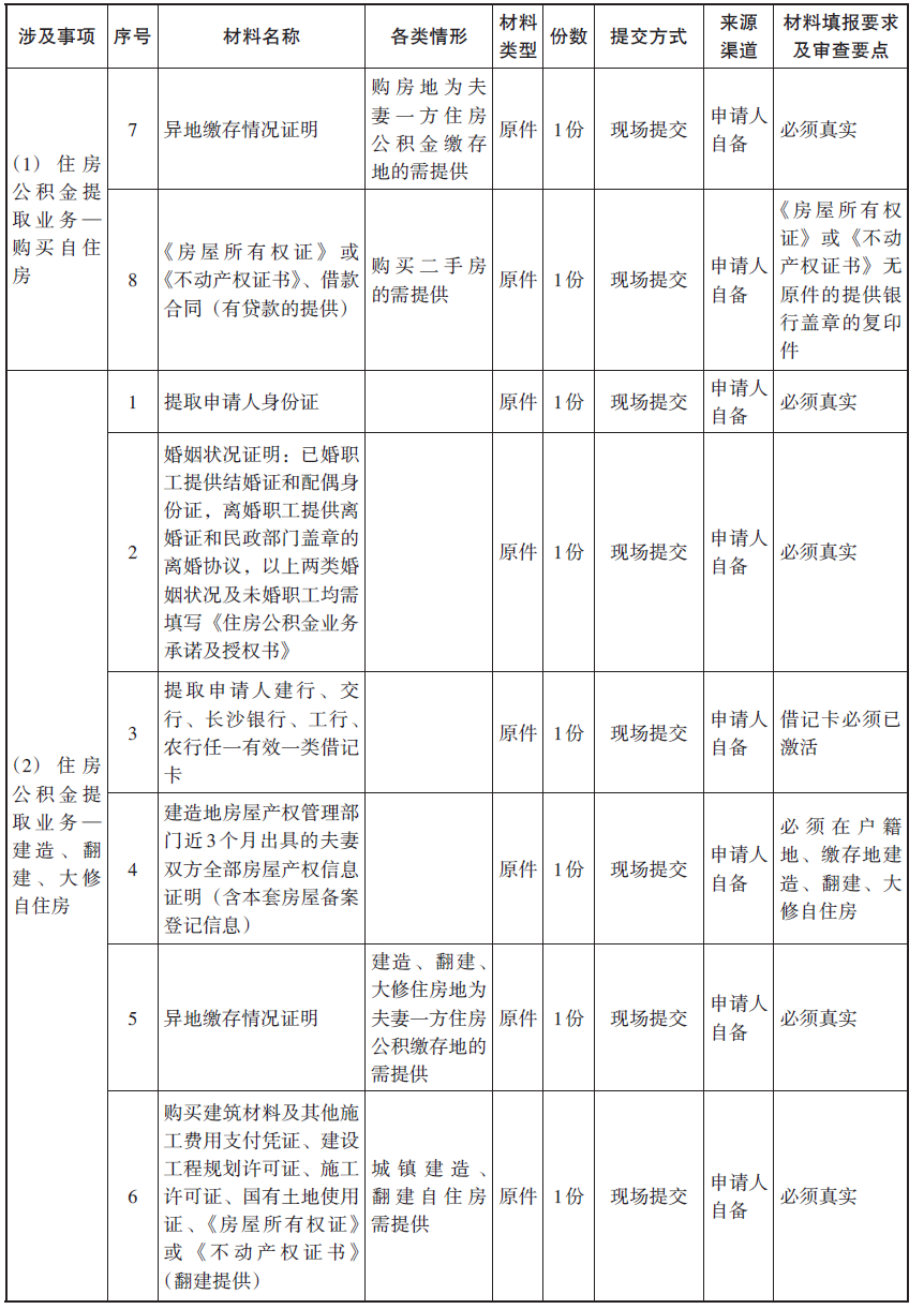
四、申请材料:






五、办结时限:1 个工作日
六、收费依据及标准:不收费
七、结果送达:
送达方式:现场自取
八、咨询电话:0731—12329
九、监督投诉渠道:
投诉电话:0731—12329
网上投诉:http://gjjzx.changsha.gov.cn/hdjl/zrxx/
十、办公地址和时间:
1. 办理地址:
芙蓉区:蔡锷中路伍家井一号长沙二手机交易市场四楼1—6 号窗口

继续访问