为落实国家数据局关于开展公共数据“跑起来”示范场景相关工作部署,深化我省公共数据资源开发利用,我局在全省范围内组织开展了公共数据“跑起来”示范场景(第一批)征集工作。经公开征集、组织评选、上会研究等程序,评选出了第一批18个省级示范场景清单,现将拟建设清单(详见附件)予以公示,公示时间为2025年11月14日至11月20日。
公示期间,如对场景有异议,可实名向省数据局(联系电话:0731-89990649,电子邮箱:yang070108@126.com)反映,反映情况必须真实客观,并提供相关证明材料和具体联系人、联系方式,逾期不予受理。
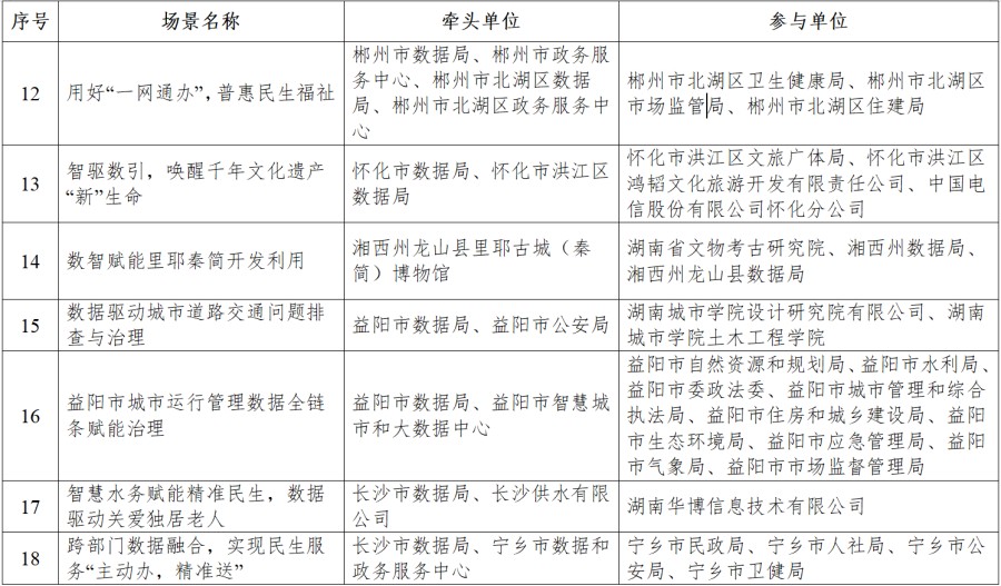
附件:湖南省公共数据“跑起来”示范场景清单(第一批)
湖南省数据局
2025年11月14日




继续访问