湖南省人民政府办公厅关于印发《湖南省提振消费专项行动方案》的通知
湘政办发〔2025〕9号
各市州、县市区人民政府,省政府各厅委、各直属机构:
《湖南省提振消费专项行动方案》已经省人民政府同意,现印发给你们,请认真抓好组织实施。
湖南省人民政府办公厅
2025年3月20日
(此件主动公开)
湖南省提振消费专项行动方案
为深入贯彻落实党中央、国务院关于大力提振消费的决策部署,充分发挥消费对经济发展的基础性作用,促进消费扩量提质增效,推动全省经济持续健康发展,制定如下行动方案。
一、行动目标
坚持有效市场和有为政府相结合、促进消费和增加收入相结合、优化供给和扩大需求相结合、提质升级和创新发展相结合。多渠道增加城乡居民收入,提升消费能力和意愿;多元化丰富消费供给,全方位支持扩大商品和服务消费;多举措创新消费场景,加快发展各类新型消费;多层次完善消费平台,培育市场主体,优化消费环境,着力打造能消费、愿消费、乐消费的氛围。2025年,全省实现社会消费品零售总额增长5.5%以上,新增限额以上“批零住餐”企业1000家以上。培育建设1—2个区域消费中心城市,打造1个具有国际影响力的核心商圈、10个高品质商业街区、100个省级夜间消费集聚区、100个省外湖南优品营销中心。全年举办大型体育赛事、音乐会、演唱会等100场以上,省、市、县联动开展各类促消费活动1000场以上,全年接待游客和旅游收入增长10%以上,入境游客和旅游收入增长30%以上。新能源乘用车销量占乘用车销量比重达40%以上,全省累计建成充电桩超50万个,消费品以旧换新带动汽车、家电、家装等领域销售超过800亿元。
二、重点任务
(一)城乡居民增收减负专项行动。突出就业优先导向,抓好援企稳岗政策落实,持续完善职业技能培训基础设施体系,大规模开展职业技能培训,支持劳动者以技能提升带动收入提升。鼓励大学生创新创业,对评选优秀的创新创业项目给予经费支持。大力推广以工代赈,提高劳务报酬发放比例。深入开展消费帮扶,推动消费帮扶重点产区建设,持续促进脱贫地区产品和服务消费,助力农民增收。合理提高最低工资标准、城乡居民医保财政补助标准、城乡居民养老保险基础养老金最低标准和困难群体救助以及孤儿、事实无人抚养儿童基本生活保障标准。严格落实高中阶段不作职普比例限制的规定,提高部分学生资助补助标准。鼓励将具备条件的闲置国有资产按程序免租金或低租金出租给符合资质的普惠性养老托育机构。持续推进医药集中带量采购,扩大医保报销范围,有效减轻居民生活支出负担。(省人力资源社会保障厅、省发展改革委、省商务厅、省财政厅、省教育厅、省民政厅、省国资委、省医保局、省机关事务局等按职责分工负责。排第一的为牵头单位,下同)
(二)消费品以旧换新专项行动。研究制定扩围实施消费品以旧换新实施方案和具体细则,推动更多优势产品、特色产品纳入政策补贴范围,优化政策设计、补贴程序和兑付方式。扩大党政机关及公共机构新能源汽车配备比例,新增及更新公务用车中,新能源汽车占比在原比例基础上提高10%以上。鼓励社会力量参与充电设施建设。优化调整电动汽车峰谷分时电价政策,进一步降低用车成本。在省预算内基建投资专项中安排资金用于废旧产品设备回收循环利用,健全再生资源回收体系,完善废旧产品设备回收网络。(省商务厅、省发展改革委、省财政厅、省机关事务局、省能源局等按职责分工负责)
(三)住房消费保稳提质专项行动。研究制定促进住房消费政策措施,充分释放住房需求潜力。用好用足房地产调控政策工具箱,优化现房销售试点。支持有条件的市州利用专项债和住房公积金增值收益收购存量商品房用作保障性住房。提高住房公积金贷款额度、优化贷款条件,加大租房提取支持力度。大力推行住房公积金“既提又贷”政策,积极推动灵活就业人员缴存、使用住房公积金。持续做好老旧小区改造(门窗、外墙改造和制冷供暖设备等更新)和加装电梯,结合“家居焕新季”活动,鼓励同步进行户内改造或装饰装修,打造一批智能化、绿色化、适老化和旧房改造样板间,推广智慧厨房、智能睡眠、健康卫浴等应用场景,推进室内全智能装配一体化和全屋智能物联。(省住房城乡建设厅、省商务厅、省发展改革委、省工业和信息化厅、省财政厅等按职责分工负责)
(四)创新消费场景专项行动。支持培育一批带动性强、显示度高、成长性好、特色鲜明的消费新场景。鼓励利用老旧厂房、城市公园、草坪广场等开放空间打造创意市集、露营休闲区,打造一批“烟火气、湖南味、国际范”的网红打卡地和夜间文旅消费集聚区。推动大型实体零售企业向场景化、体验式消费业态转型,争创现代商贸流通体系试点城市和零售业创新提升试点城市。实施“人工智能+消费”促进行动,加速推动人工智能新技术、新产品开发与推广。举办AI自动驾驶竞速比赛。加快培育低空经济,充分释放低空空域管理改革动能,拓展低空应用场景、优化低空消费服务。积极布局文化和科技融合,以IP赋能,围绕线上演艺、数字文博、微短剧、社交电商等新文化业态,结合文旅、电竞赛事等线下实景或资源,构建多元化消费生态。加快生活服务数字化赋能,发展智慧超市、智慧驿站、智慧书店等新零售业态。(省商务厅、省发展改革委、省财政厅、省工业和信息化厅、省文化和旅游厅、省广电局等按职责分工负责)
(五)提质服务消费专项行动。提升餐饮服务品质,传承发扬湘菜技艺和文化,持续办好“味道湖南”美食季系列活动,升级改造一批特色美食街区,支持各地举办特色餐饮促消费活动,打造湘菜“名菜”“名小吃”“名厨”“名店”。引导家政服务消费,积极开展“家政兴农”行动和家政服务消费节系列活动,深化家政服务劳务对接助力乡村振兴,推进家政服务品牌建设。拓展养老托育消费,安排不低于55%的社会福利事业彩票公益金用于支持发展养老服务。大力发展银发经济,支持设立银发消费专区,优化老年产品供给,推动银发旅游、银发教育发展。加快全社会适老化改造和“婴童友好”活动空间建设,加快健全居家社区机构相协调、医养康养相结合的养老托育服务新模式,支持和规范社会力量发展养老托育服务,鼓励提供多样化老年助餐和婴幼儿照护服务。结合一刻钟便民生活圈和城市社区嵌入式服务设施建设,加快配齐购物、餐饮、家政、维修等社区便民消费服务。(省商务厅、省发展改革委、省财政厅、省文化和旅游厅、省民政厅、省卫生健康委等按职责分工负责)
(六)升级文旅体育健康消费专项行动。充分利用好文旅发展专项资金,研究制定促进文旅消费专项政策措施。持续办好湖南旅游发展大会、马栏山数字文旅产业大会、湖南文化旅游产业博览会和交易消费大会,组织开展“潮起潇湘˙相约湖南”文旅消费系列活动,利用长沙、张家界口岸240小时过境免签政策,推进入境旅游倍增计划和“引客入湘”入境旅游奖励实施。优化各类演出、体育赛事和大型群众性活动的审批流程,做大做强“演艺经济”“赛事经济”,支持建设国内外知名的演艺之都和区域性演艺中心,发挥龙舟、赛艇、桨板、羽毛球、体操等运动项目优势,培育引进一批品牌赛事,积极争取举办国家级特色专业赛事,鼓励市州积极承办大型文娱体育会展活动,创新举办“厂BA”“村BA”联赛等特色体育赛事。开展健康消费引领行动,支持社会力量进入高端医疗服务领域,支持医疗机构开展医养结合服务,支持中医药老字号企业发展,逐步完善“互联网+”医疗服务医保支付政策。(省文化和旅游厅、省商务厅、省财政厅、省发展改革委、省广电局、省体育局、省卫生健康委、省民政厅、省医保局等按职责分工负责)
(七)培育经营主体和消费品牌专项行动。按照“查漏纳新一批、挖潜提升一批、扶持壮大一批”的思路,积极培育发展各类商贸流通企业。积极发展首发经济,定期举办“首发湖南”品牌活动。支持长沙构建新消费品牌孵化生态体系,建设新消费品牌孵化基地,培育一批管理科学、富有竞争力的“新消费品牌湘军”。支持各市州构建全品类、全产业链的区域品牌形象,形成品牌叠加效应。发布省级湖南优品目录,分级打造“湖南优品”方阵。(省商务厅、省发展改革委、省财政厅、省市场监管局等按职责分工负责)
(八)完善消费平台和消费设施专项行动。支持长沙打造特色化国际消费中心城市,推进有条件的地区建设区域消费中心和特色消费中心,加强对夜间消费集聚区域经营活动场地、公共交通运力、临时停车泊位等配套保障。深入实施县域商业体系建设行动,改造一批乡镇商贸中心、集贸市场、农村新型便民商店,加强县级物流配送中心和乡村终端物流配送设施建设,持续推进客货邮一体化,推动供应链、物流配送、商品和服务下沉及农产品上行。促进内外贸标准和检验认证衔接,加快建设芙蓉标准化产业集聚区。积极搭建内外贸交流合作平台,促进国内国际市场供采对接。加强与国内外新零售、品牌折扣店等平台合作,加快长沙市内免税店尽快落地运营。(省商务厅、省交通运输厅、省农业农村厅、省财政厅、省市场监管局等按职责分工负责)
(九)优化消费环境专项行动。深入实施优化消费环境三年行动,培育一批放心商店、放心市场、放心网店、放心餐饮、放心景区。探索异地异店无理由退货,提升线下无理由退货的覆盖面和兑现率。推动消费投诉公示从线上向线下延伸,建立12315数据分析专报制度,加强对苗头性倾向性问题识别预警。强化跨部门联合监管,对消费新业态新模式包容审慎监管,开展“守护消费”执法铁拳行动,严厉打击假冒伪劣、消费欺诈行为。组织参与消费品以旧换新活动的经营主体实施产品销售价格公开承诺,严厉打击不履行价格承诺、“先涨价后打折”等价格违法行为。加强服务消费领域的示范合同制定、质量监测和标准制修订建设。推动商务诚信体系建设,加大重点领域信用核查和诚信评价,积极开展“诚信兴商宣传月”活动。优化金融领域消费环境,鼓励银行保险机构规范创新符合不同消费群体特点的金融产品和服务,加强对服务消费的综合金融支持。及时清理不合理的限制消费的措施。(省市场监管局、省商务厅、省发展改革委、人民银行湖南省分行、湖南金融监管局等按职责分工负责)
(十)营造消费氛围专项行动。严格落实带薪年休假制度,鼓励带薪年休假与小长假连休、弹性错峰休假,依法保障劳动者休息休假权益,保障居民闲暇时间。聚焦各类节假日,鼓励以省市县三级联动、政企银联合、商旅文融合、线上线下协同等多种方式,持续开展“惠购三湘”“老字号嘉年华”“国潮非遗市集”“湖湘有礼”“网上年货节”“双品网购节”等覆盖全省的促销活动和便民生活节。高质量办好中央广播电视总台“国潮城市”长沙馆启动暨夜经济活力指数发布系列活动、2025福布斯中国新零售产业创新与投融资系列活动、视听中国马栏山微短剧之夜,提升中非经贸博览会、湖南内外贸一体化融合发展博览会、中国中部(湖南)农业博览会、长沙工程机械展、通用航空博览会等会展市场化、专业化、国际化水平。整合政企银资源加大消费券发放力度,对失业人群、灵活就业人群、中低收入人群、二孩以上家庭等特殊群体给予重点倾斜。(省商务厅、省委组织部、省人力资源社会保障厅、省农业农村厅、省财政厅、省广电局等按职责分工负责)
三、保障措施
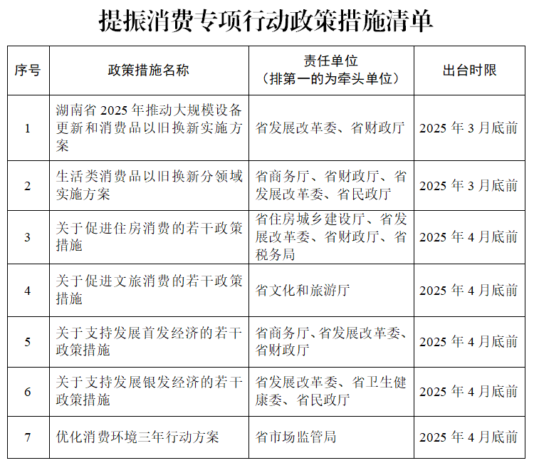
建立省市联动、各部门协同配合的工作推进机制。省发展改革委要加强统筹协调和工作调度。省直相关部门要按照职责分工,制定专项配套政策,形成我省“1+7”促消费政策体系,进一步强化财政、金融、产业、投资等政策的协同,打好政策组合拳。各级各部门要将目标任务纳入本地区本部门年度重点工作计划,按月调度消费运行态势,加强协同联动,及时研判分析,可通过政府网站、政务服务平台、政务新媒体等媒介,及时发布提振消费相关政策信息,加强宣传引导,稳定市场预期,营造良好舆论氛围。各市州提振消费政策落实情况纳入省政府大抓落实督查激励范畴。
附件:提振消费专项行动政策措施清单
附件



继续访问