湘办发〔2017〕22号
各市州委,各市州人民政府,省直机关各单位:
《2017年湖南省绩效评估实施方案》已经省委、省人民政府同意,现印发给你们,请认真组织实施。
中共湖南省委办公厅
湖南省人民政府办公厅
2017年6月8日
2017年湖南省绩效评估实施方案
为严格绩效管理,突出责任落实,促进各级各部门认真履行职责,全面完成省委、省人民政府确定的2017年各项目标任务,制定本方案。
一、评估范围及分类
(一)市州党委、政府(14个,按经济发展水平分为2类)
1.长沙市、衡阳市、株洲市、湘潭市、岳阳市、常德市、郴州市
2.邵阳市、张家界市、益阳市、永州市、怀化市、娄底市、湘西自治州
(二)省纪委及省委工作机构(17个)
省纪委(省监察厅,含省纪委派驻省委巡视机构人员)、省委办公厅、省委组织部(含省委组织部派驻省委巡视机构人员)、省委宣传部、省委统战部、省委政法委(省综治办)、省长株潭两型社会试验区工委(省长株潭两型社会试验区管委会)、省委政研室(省委改革办)、省直机关工委、省编办、省委党校、省委防范和处理邪教问题领导小组办公室、省委老干部局、省台办、省信访局、省委讲师团、省委党史研究室
(三)经济管理部门(19个)
省政府办公厅(省政府研究室、省政府驻外办事机构)、省发改委、省经信委、省财政厅、省国土资源厅、省环保厅、省住房城乡建设厅、省交通运输厅、省水利厅、省农委、省林业厅、省商务厅、省国资委、省地税局、省旅发委、省粮食局、省政府金融办、省供销合作总社、省政府发展研究中心
(四)社会发展部门(17个)
省教育厅、省科技厅、省民宗委、省民政厅、省人力资源社会保障厅、省文化厅、省卫生计生委、省政府外事侨务办、省新闻出版广电局、省体育局、省统计局、省机关事务管理局、省人防办、省档案局、省地方志编委、省移民局、省扶贫办
(五)司法执法监督部门(11个)
省高级人民法院、省人民检察院、省公安厅、省国家安全厅、省司法厅、省审计厅、省工商局、省质监局、省安监局、省政府法制办、省食品药品监管局
(六)省工商联及群团组织(12个)
省工商联、省总工会、团省委、省妇联、省科协、省文联、省侨联、省社科联、省残联、省贸促会、省作协、省红十字会
(七)厅(局)级事业单位(9个)
省参事室、省韶山管理局、省核工业地质局、省地勘开发局、省有色金属管理局、省有色地勘局、省煤炭管理局、省煤田地质局、省黄金管理局
(八)省人大专门委员会及常委会工作机构(13个)
省人大常委会办公厅、省人大民族华侨外事委员会、省人大内务司法委员会、省人大财政经济委员会、省人大教育科学文化卫生委员会、省人大农业与农村委员会、省人大环境与资源保护委员会、省人大法制委员会、省人大常委会预算工作委员会、省人大常委会法制工作委员会、省人大常委会选举任免联络工作委员会、省人大常委会研究室、省人大常委会信访办公室
(九)省政协专门委员会及工作机构(10个)
省政协办公厅、省政协提案委员会、省政协经济科技委员会、省政协人口资源环境委员会、省政协文教卫体委员会、省政协社会和法制委员会、省政协民族和宗教委员会、省政协文史学习委员会、省政协港澳台侨和外事委员会、省政协研究室
(十)民主党派湖南省委机关(7个)
民革湖南省委机关、民盟湖南省委机关、民建湖南省委机关、民进湖南省委机关、农工党湖南省委机关、致公党湖南省委机关、九三学社湖南省委机关
(十一)中央在湘机关(11个)
省国税局、长沙海关、湖南出入境检验检疫局、省气象局、省地震局、国家统计局湖南调查总队、湖南煤监局、省通信管理局、省邮政管理局、湖南能源监管办、财政部驻湖南省财政监察专员办事处
省人大专门委员会及常委会工作机构、省政协专门委员会及工作机构、各民主党派湖南省委机关的绩效评估分别由省人大常委会、省政协、省委统战部参照本方案组织实施,2018年1月10日前将评估结果送省绩效办。
省直被评估单位主管(代管)的人财物独立、实施和参照公务员法管理的二级单位,由其主管(代管)单位参照本方案实施绩效评估。
二、评估的内容和方法
(一)评估内容。主要评估各地各部门贯彻党中央、国务院和省委、省人民政府决策部署、履行法定职责的情况,特别是落实省第十一次党代会精神、省委常委会作出的重大决策部署以及《省政府工作报告》明确的重点工作任务情况。
(二)评估方法。绩效评估采取指标评估、公众评估、内部评估三种方法进行,分别占总分值1000分的91%、6%、3%。
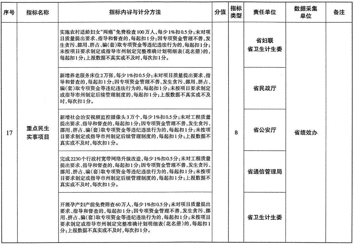
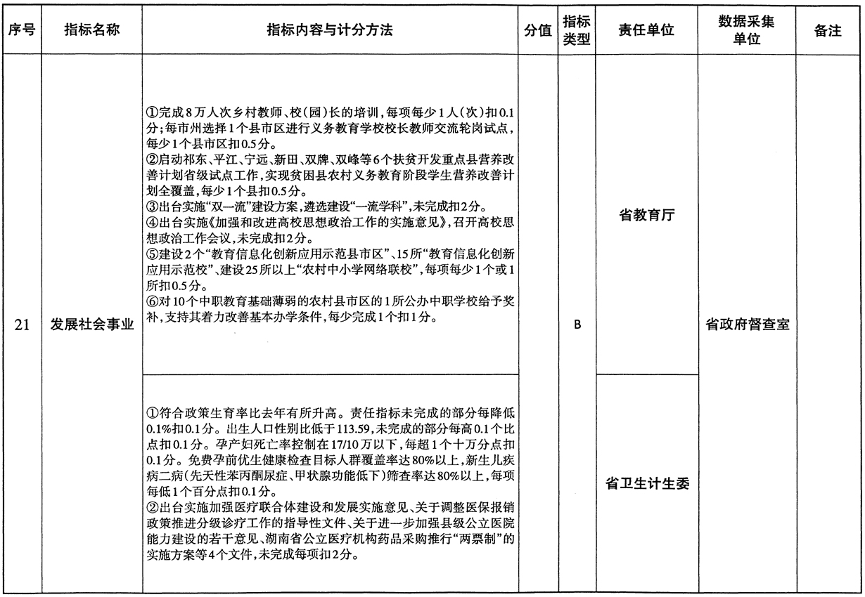
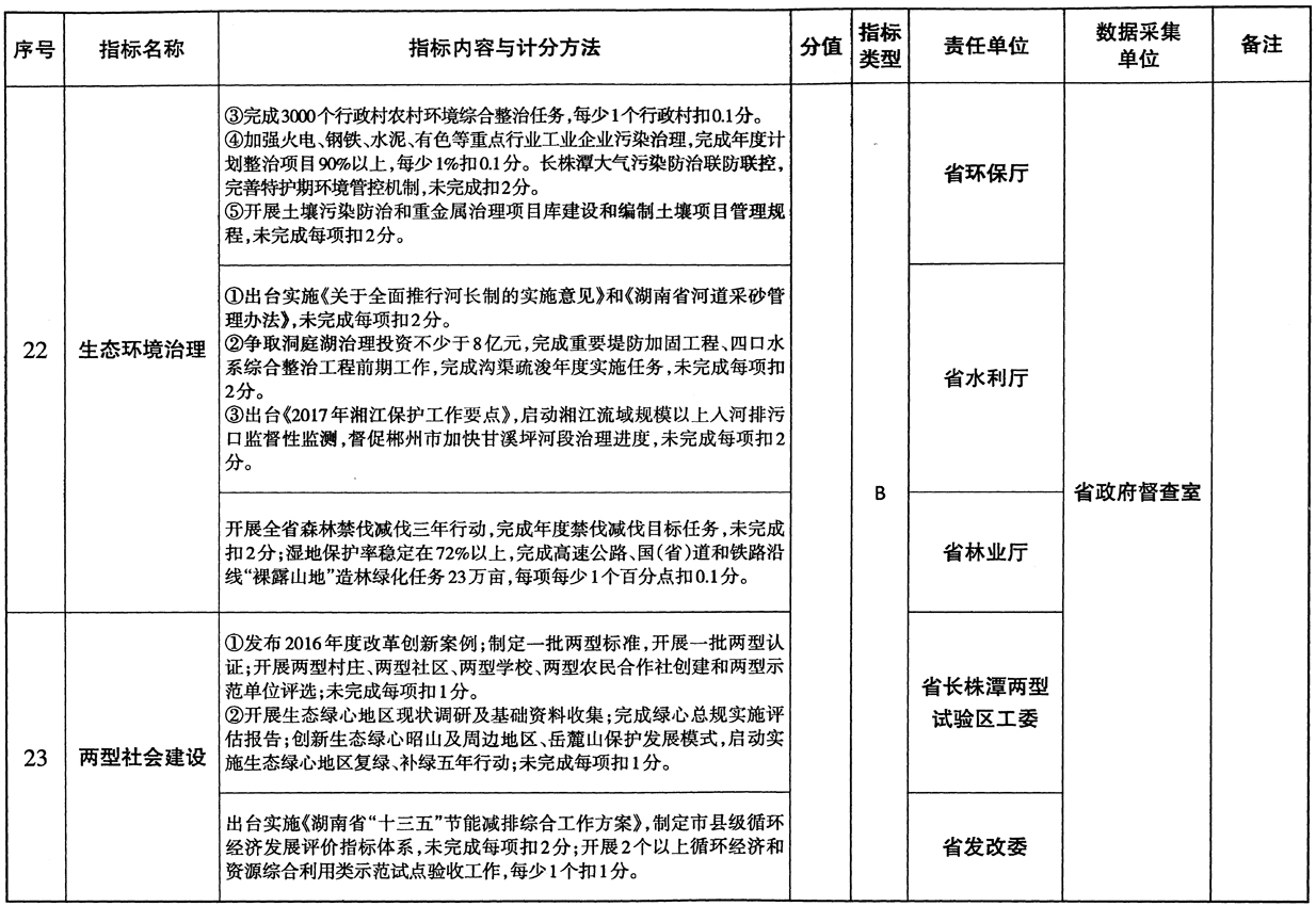
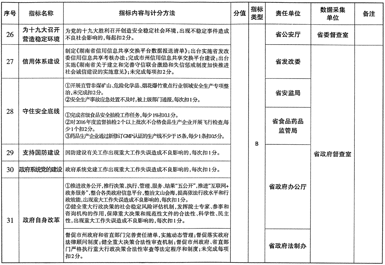
1.指标评估。根据“五位一体”总体布局和“四个全面”战略布局,市州分经济发展、改革创新、民生保障、生态保护、从严治党与机关建设五大类指标进行评估。省直单位分脱贫攻坚、重点工作、依法治省、机关管理四大类指标进行评估。
2.公众评估。由省绩效评估委员会委托第三方机构组织开展,主要采取问卷调查、电话调查等方式进行(具体评估内容、方式和评分细则另行制定)。
3.内部评估。由省直单位评价市州党委、政府和市州(县市区)党委、政府评价省直单位组成(具体评估方式和评分细则另行制定)。
三、评估的程序
(一)制定指标。省绩效办根据省委、省人民政府的部署要求,会同省直有关单位研究制定省绩效评估指标体系,报省委、省人民政府审定后实施。各市州党委、政府和省直单位根据省绩效评估指标体系,结合实际,将任务和责任层层分解落实到相关责任单位和具体责任人,明确目标要求、工作措施、时间安排。在绩效指标落实过程中,因不可抗拒等因素影响确需调整的,须在2017年10月15日前提出调整意见,由省绩效办审核后,报省绩效评估委员会审批。未按时提出调整意见的,年终按原指标进行考核验收。
(二)日常督查。各地各部门按照指标设定的时间节点,将本地本部门指标任务进展情况(含佐证资料,下同)上传至湖南绩效管理信息平台。没有设置时间节点的指标,被评估单位分别在2017年7月10日和10月10日前,上传指标任务进展情况。省直数据采集责任单位对相关绩效指标的完成进度、质量和效益情况进行定期和不定期督查,掌握工作情况。省绩效办会同省直有关部门,对主要经济指标和省委、省人民政府重点工程、重点工作、重点民生实事项目进展情况进行定期通报。
(三)年终考核
1.数据采集。2018年1月15日前,各地各部门将本地本部门指标任务完成情况(含数据采集责任单位明确应提供的佐证资料)上传至湖南绩效管理信息平台。省直数据采集责任单位根据平时掌握的情况和各地各部门的自评结果及佐证材料,对指标任务完成情况进行考核验收与评分,并于2018年1月20日前,将评分数据和扣分事项详细说明通过湖南绩效管理信息平台报送至省绩效办。纳入评估范围的专项考核(如脱贫攻坚等),必须体现省委、省人民政府对绩效评估的原则要求,突出考核重点,体现结果导向,考核内容不重复,不交叉,考核办法和指标须报省绩效评估委员会统筹协调和审核把关后方能印发实施,年终考评时须按单位分类提供差异化考核结果。按照“谁采集、谁负责”的要求,各数据采集责任单位在数据采集过程中应坚持“以事实为依据,以规则为准绳”,做到公道正派、敢于担当。评分数据和扣分事项报省绩效办前,应听取各有关单位意见,保证数据的准确性和公正性。
2.加分与扣分。加扣分的具体情形和标准(见《绩效评估加扣分情况表》)(附表1—1)。市州和省直单位存在加分事项的,须在2018年1月10日前向省绩效办申报,由省绩效办审核决定;1月10日以后申报的计入下年度绩效评估。
3.结果汇总。2018年1月下旬,省绩效办根据各数据采集责任单位提供的数据,汇总得出年终评估初步结果。
(四)审定结果。评估结果经省绩效评估委员会审核后,报省委、省人民政府审定。
四、评估的组织与责任分工
绩效评估工作在省委、省人民政府领导下,由省绩效评估委员会组织指导,省绩效办具体实施。
(一)省绩效办主要职责:组织协调与督促指导各地各部门绩效评估工作;对纳入绩效评估的专项考核进行统筹协调;牵头拟制绩效评估方案和指标体系,报省委、省人民政府审定后印发实施;督促、检查和调度绩效评估指标落实情况;指导各地各部门使用湖南绩效管理信息平台,组织业务培训;汇总指标调整申请及加(扣)分事项,形成初步意见报省绩效评估委员会审定;收集汇总省直数据采集责任单位采集的数据,形成年终评估初步结果,报省委、省人民政府审定。
(二)被评估单位主要职责:将指标任务和相关责任分解到岗到人,确保指标任务落到实处;加强督查调度,按时报送本地本部门指标任务进展情况和相关佐证资料,并对所报送数据的真实性和准确性负责;根据评估结果,查找工作中存在的主要问题和薄弱环节,不断改进工作。
(三)省直数据采集责任单位主要职责:配合省绩效办拟制绩效评估指标;对本单位负责采集数据的相关指标完成进度、质量和效益情况开展日常督查;审核被评估单位报送的自评情况、数据及相关佐证材料;按要求对指标完成情况进行年终考核验收与评分,采集相关数据后报省绩效办,并对数据的真实性和准确性负责。
五、评估等次和结果运用
绩效评估结果按综合得分分类确定为优秀、良好、合格、不合格4个等次。
(一)优秀等次:名额占被评估单位总数的30%,根据各单位综合得分从高到低分类确定。有下列情形之一的单位,经省绩效评估委员会研究并报省委、省人民政府审定后,取消评为优秀等次资格:安全生产、社会治安综合治理、计划生育被一票否决的;市州党政领导班子、省直单位领导班子中出现塌方式腐败,或因班子不团结造成重大损失或恶劣影响的;在自评指标完成情况时,被评估单位存在虚报、瞒报等弄虚作假行为的;省直数据采集责任单位数据采集工作出现差错的。
(二)良好等次:除去优秀等次单位后,根据各单位综合得分从高到低分类确定良好等次单位。其中,市州良好等次名额占被评估单位总数的40%;省直单位良好等次名额占被评估单位总数的30%。
(三)合格等次:除去优秀、良好等次单位后,其余单位无特殊情形为合格单位。
(四)不合格等次:有下列情形之一的单位,经省绩效评估委员会研究并报省委、省人民政府审定后,认定为不合格等次:安全生产、社会治安综合治理、计划生育有两项及以上被一票否决的;因工作失职渎职造成重大损失或恶劣影响的。
评估结果以省委办公厅、省人民政府办公厅名义通报,评估综合得分按比例折算计入单位领导班子和领导干部综合考核评价得分。评估结果作为市州和省直单位主要负责入年度考核的重要依据,获评优秀等次的市州和省直单位领导班子成员以及省直单位公务员年度考核优秀等次比例可提高到20%。评为合格以上等次的单位,省委、省人民政府按等次分别发给奖金(奖励方案另行制定)。评估得分在同类单位中排名最后的单位,省委、省人民政府对其主要负责人进行约谈;连续2年排名最后或被评为不合格的单位,省委、省人民政府对其主要负责入进行诫勉谈话,对该单位给予通报批评;连续2年被评为不合格的单位,提请省委调整其主要负责人的工作岗位。对严重失职渎职并造成重大损失或恶劣影响的人员,由省纪检监察机关按照有关规定追究责任。详细的评估结果情况,以省绩效评估委员会名义向各单位一对一反馈。各地各部门要根据评估结果,查找工作中存在的主要问题和薄弱环节,不断改进工作。
全面建成小康社会考核纳入绩效评估体系,实行“三统一分”,即统一指标体系、统一数据采集、统一考核评估,分开评定结果。
附件:1.2017年市州党委政府绩效评估指标
2.2017年省直单位绩效评估指标














































